Hi,
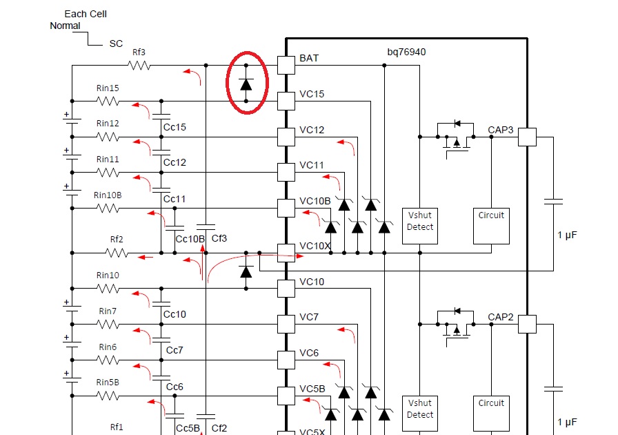
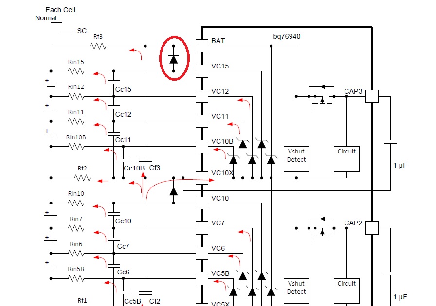
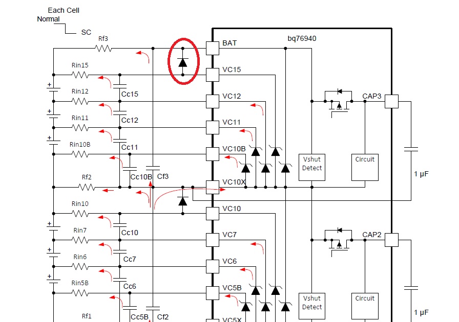
I have a question. How is the diode function marked by red as below picture?? The diode is between BAT and VC15.
Could I remove this diode??
When I detect the 15 cells voltage, the 15th cell voltage is lower than others.
But I removed the diode, the 15th cell voltage will be almost the same with others.

