This thread has been locked.

If you have a related question, please click the "Ask a related question" button in the top right corner. The newly created question will be automatically linked to this question.

TL494 error amplifier usage

Other Parts Discussed in Thread: TL494

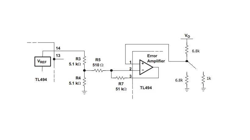
I am building a flyback converter using the TL494 error amplifier to provide compensation. I need a duty cycle range between 10 to 90%. I have tried the configuration in the datasheet. However with DTC pin grounded, and the error amplifier getting a reference and sensed voltage as input I am getting a duty cycle either above or below 50% depending on pin 13 control. Could you provide the pin configuration for achieving this?