This thread has been locked.

If you have a related question, please click the "Ask a related question" button in the top right corner. The newly created question will be automatically linked to this question.

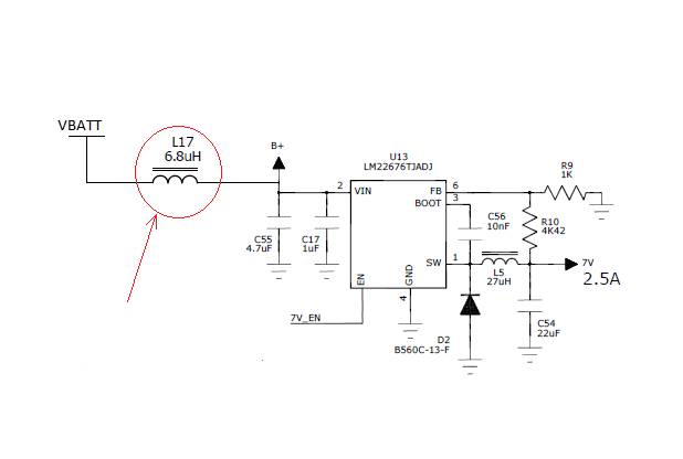
LM22676 damaged

Other Parts Discussed in Thread: LM22676

In an old design, there is an inductor in front of LM22676. Most likely for EMC purpose. We see damage (burnt) to LM22676 and suspect voltage spikes when power is interrupted. Any suggestion please? Some capacitor values are also questionable. 

  • Hi,

    You can put an aluminum electrolytic capacitor after L17, The ESR should damped it.
    The other option is you put a snubber network (R and C) to mimic aluminum electrolytic ESR after L17.
    You can try maybe 0.1uF and 2 ohm or so. This number is random but thats a start if you think the cause is because of the spike on L17.
    What is your VBAT value? If it's 12V it should be ok because the LM22676 can handle up to 42V.

    Thanks
    -Arief