This thread has been locked.

If you have a related question, please click the "Ask a related question" button in the top right corner. The newly created question will be automatically linked to this question.

LM5116 no output

Other Parts Discussed in Thread: LM5116

Hi,

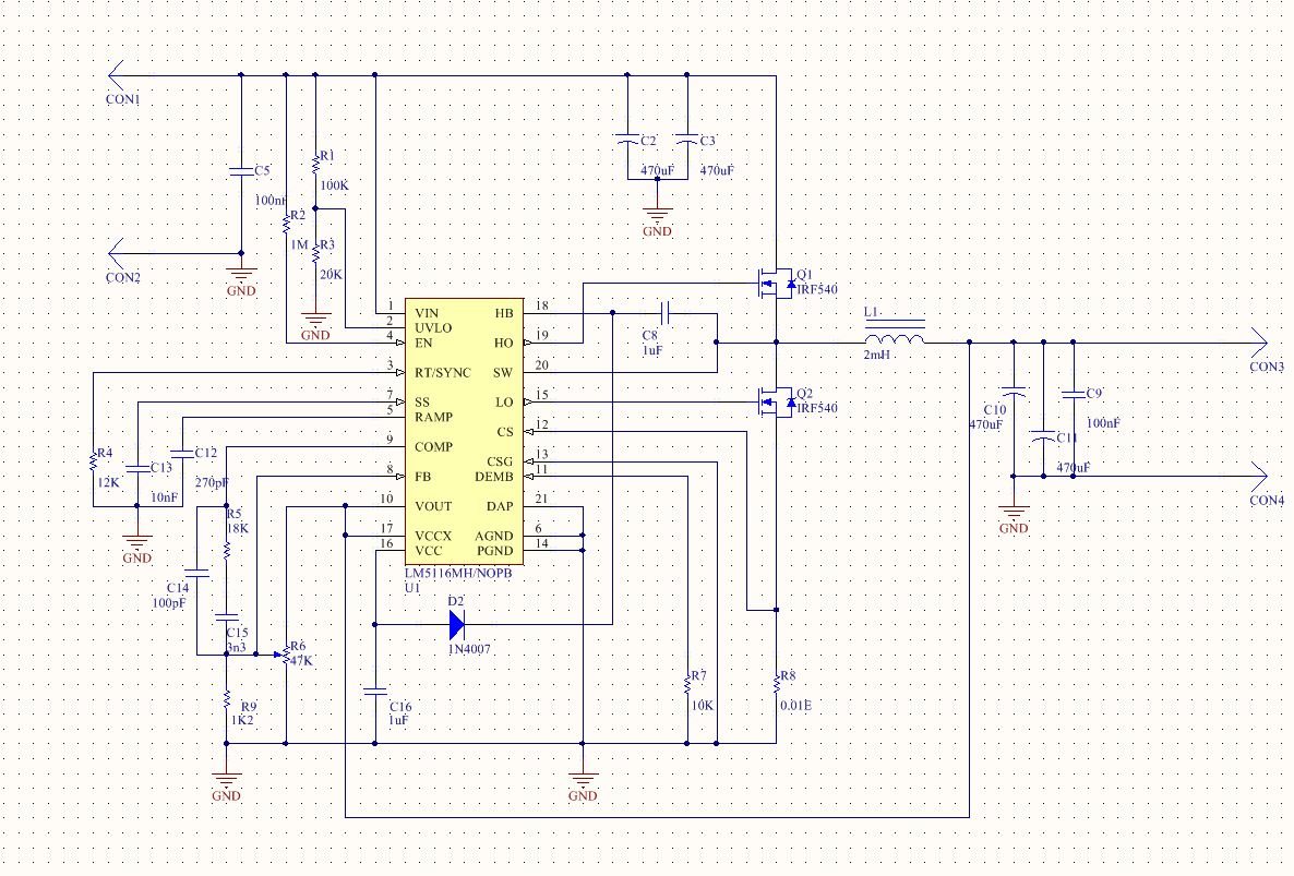
Trying to get the LM5116 working, attached schematic.

I wondering what the issue could be, seeing no output voltage.

The LM5116 get's slightly warm, I can see oscillator waveforms though.

I do see the following voltages and waveforms

Pin (1 Vin)        : 31.2V DC
Pin (2 UVLO)        : 5v, 182khz ramp, dc=66%
Pin (3 RT/SYNC)        : 1.2v, ramp chopped, 186khz, dc=80%
Pin (4 EN)        : 12V
Pin (5 RAMP)        : 0V
Pin (6 AGND)        : 0V
Pin (7 SS)        : 0V
Pin (8 FB)        : 0V
Pin (9 COMP)        : 5.8V, 182khz, sq. wave, dc=80%
Pin (10 Vout)        : 0V
Pin (11 DEMB)        : 616mV, 182khz, ramp, dc=72%
Pin (12 CS)        : 0V
Pin (13 CSG)        : 0V
Pin (14 PGND)        : 0V
Pin (15 LO)        : 0V
Pin (16 VCC)        : 0V
Pin (17 VCCX)        : 80mV
Pin (18 HB)        : 0V
Pin (19 HO)        : 0V
Pin (20 SW)        : 80mV transients

Can someone please provide me with some insight into the issue ?

Any comments, appreciated.

Thanks