This thread has been locked.

If you have a related question, please click the "Ask a related question" button in the top right corner. The newly created question will be automatically linked to this question.

Controlling *SHDN when used as Inverting Power Supply LMR16006Y

Other Parts Discussed in Thread: LM2595

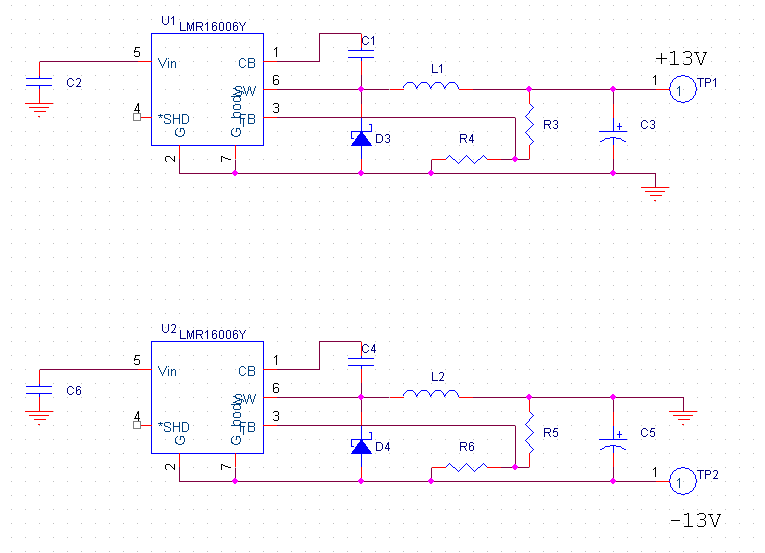
I am using two LMR16006Y to create a dual-output power supply as shown in image below.

I wish to enable/disable the regulators with a 0-5V signal. For the +13V circuit (top), this is simple - tie the enable signal directly to the *SHD pin.

For the -13V circuit, it is more complicated as the IC's "ground" pin will be -13V when enabled and 0V when disabled.

What is the best way to control the *SHD pin for the inverting power supply?