Hello.
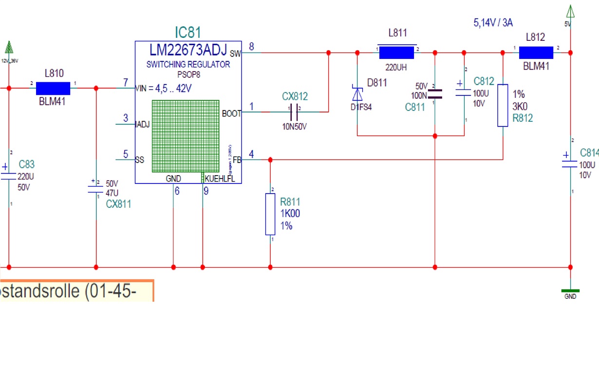
A college of mine is using the LM22673 in the way shown below.
He createes vom 9-24V Vin at first 5V and from that 3V3 an 1V8 also with the LM22673ADJ. Each regulator is used the same way, just Cin is 10uF ceramic at the 3V3 and teh 1V8 regulator. Now I´ve tried to understand why it works, because he schould prepare the voltages for 5V-3A; 3V3-1A and the 1V8 also for 1A. My calculation schows, that he schould have used Ls near 10uH. So where is my fault? With the formulas at the datasheet his Fo should be near 700Hz and in my opinion I would get with 10uH something near 7kHz. So I think I´m right, but the measure shows this at Pin8 (SW):
My college gets this:
And that`s mine:
Thanks for your help.
Greets
Rieke


