This thread has been locked.

If you have a related question, please click the "Ask a related question" button in the top right corner. The newly created question will be automatically linked to this question.

need to find a controller of BUCK/BOOST

Other Parts Discussed in Thread: LM5175, LM5118

Hello

Now I need to find a buck/boost controller, my input is 10-27V, my output is 19V,5A

1 .then I used webench to start my design, I got the result as this

2. I found that LM5175 is suitable for me,then I select LM5175 and preview Design, but it tell me

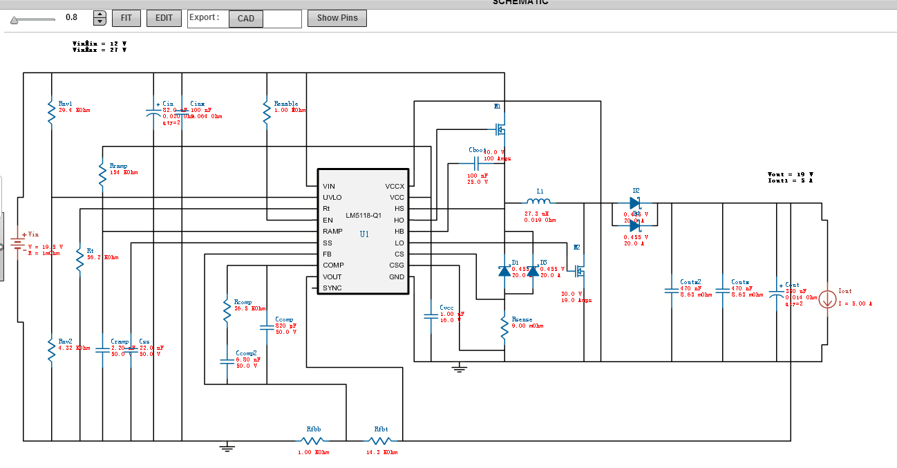
3. then I select LM5118(but the datasheet said the max output current is 4A, I don't now why)

4. I got the result as below

5. my question is

Why LM5175 cannot be used? What's wrong?

Why LM5118 can output the current as 5A?

then which can I be used on my design?