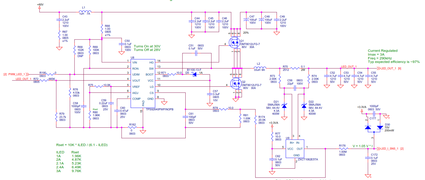
I'm using a TPS92640 for 60V to about 50V at 1A LED driver.
Using the UDIM pin to dim, and when it is enabled (UDIM goes high), the first High-side ON pulse is very long, causing the inductor current to go to about 2.5A peak. Then the low side turnes on, current comes down, and normal switching ensues around the target 1A average.
I have tried changing the COMP cap, no change.
Changed the inductor from 33uH to 47uH, and sure enough the peak current is lower. It seems that this first pulse just has a fixed, specific ON time.
During that first long pulse, the CT cap doesn't charge. On subsequent pulses I can see it charging during the ON time. Why is that?
Changing the RT and/or CT value changes the frequency but it also changes the duration of that first long pulse.
What determines the first ON time after UVLO goes high (UDIM)?
Layout is clean, signal ground is isolated with a jumper around the controller IC.
Thank you.

