Hi,
The expected specification is as below:
input:3.6V;
output1:12V,50mA;
output2:-12V,50mA;
others:
high efficiency at light load,lower ripple,low cost.
please promote the parts or the solution and the reference design.
Thanks!
This thread has been locked.
If you have a related question, please click the "Ask a related question" button in the top right corner. The newly created question will be automatically linked to this question.
Hi,
The expected specification is as below:
input:3.6V;
output1:12V,50mA;
output2:-12V,50mA;
others:
high efficiency at light load,lower ripple,low cost.
please promote the parts or the solution and the reference design.
Thanks!
Hi Jerry,
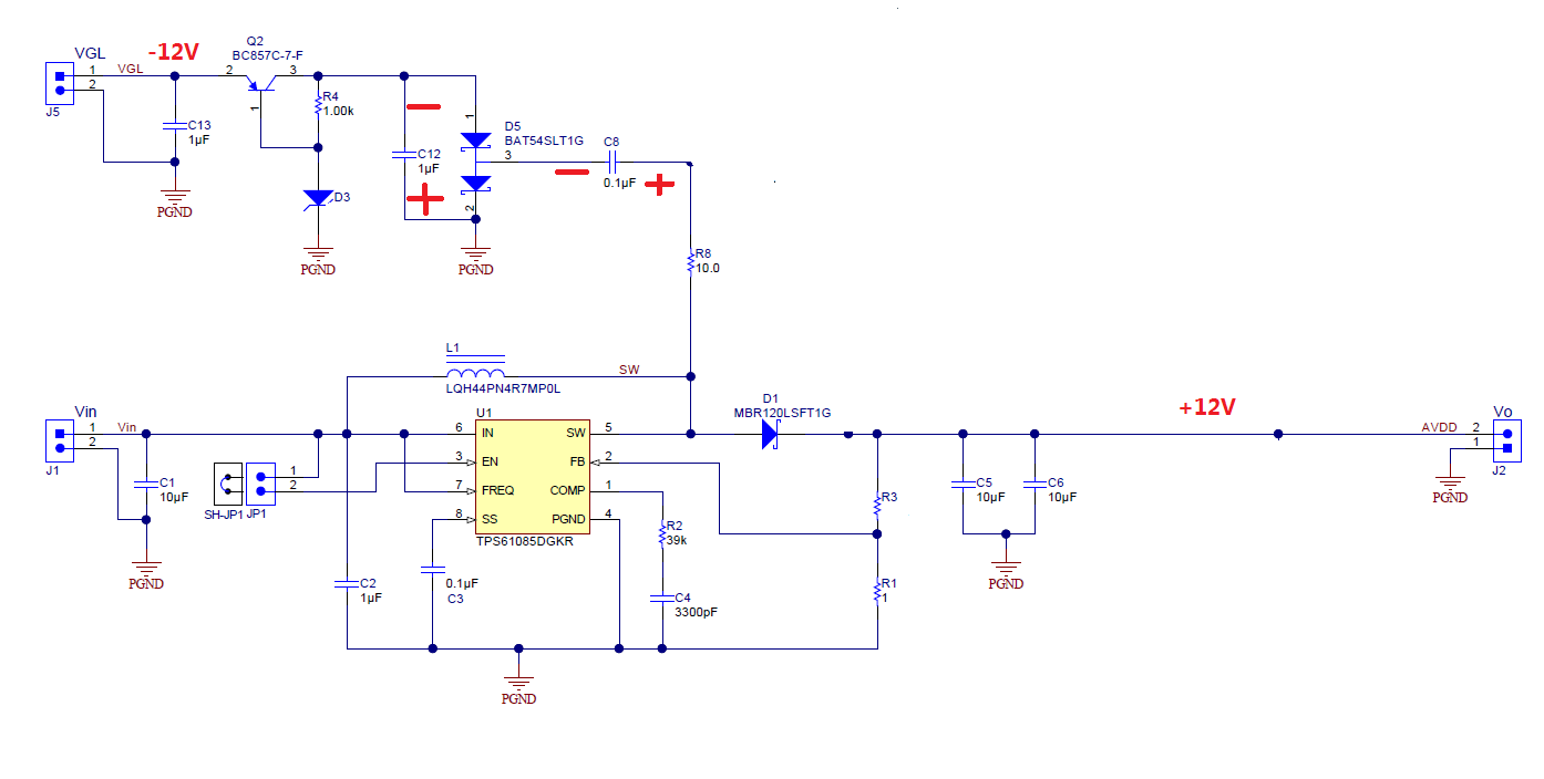
I suggest you to use TPS61085 or TPS61170. +12V can get form the main output. -12V get from a charge pump.
BR
Helen
Terry,
When D1 on, the voltage across C8=12+Vf(diode), when the MOSFET on, Vsw=0V, as the voltage across the capacitor C8 can’t be changed dynamically. So when reach a stability, the voltage across C8 is 12V. The voltage across C12 is (-12V+Vf).
If the output voltage precision is not a problem. You can delete D3, R4, Q2, just use C12 as the -12V output cap. But need to ensure the effective output capacitance is higher than 10uF.
What is the -12V output precision in your application?
BR,
Helen