This thread has been locked.

If you have a related question, please click the "Ask a related question" button in the top right corner. The newly created question will be automatically linked to this question.

BQ24450 - Problem

Other Parts Discussed in Thread: BQ24450

Hi,

I want to charge a car battery with characteristics (12V and 60AH). My charger specifications are these below:

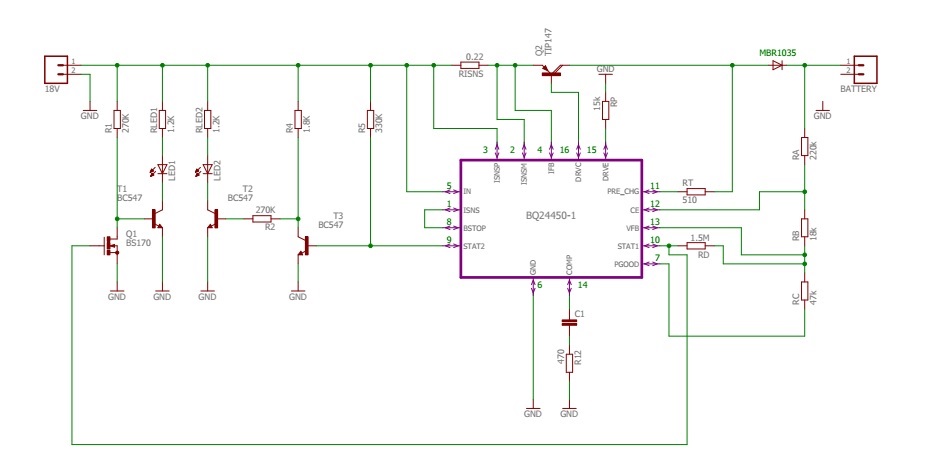
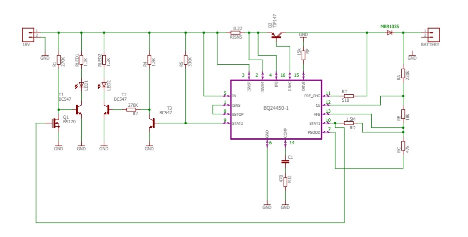
I decided to charge this battery with source 18V dc output and a Imax current  Imax=1.15A.     =>  That means the value of Risns is:Risns=250mV/1.15A=0.22Ohm.

Vth=10.33V   Vth= Vref * (RA+RB+RC//RD) / (RB+RC//RD)  

Vfloat=14.1V  (2.3V/cell)           Vfloat= Vref * (RA+RB+RC) / RC  

Vboost=14.4V   (2.4V/cell)        Vboost= Vref * (RA+RB+RC//RD) / (RC//RD) 

As it is obvious i decided to make the Charger with Pre-Charge at page 10 of the datasheet.

The values of my resistor are : RC=47K , RD=1.5M , RA=220K , RB=18K


I use the topology External Quasi-Darlington (TIP147), because the objective is to do a future upgrade to charge the battery at Imax of 6.25A with RISNS=0.04Ohm and a RP=2.7KOhm.

When i connect the source, and the battery to charge nothing appen, the led are both off. So I disconnect the battery and measure with a Voltimeter and on battery terminal i have 18V, this is normal? Can you help me, pls?

Thanks You,

P.S. I use as reference this schematic, and use him led driver status ([url="https://e2e.ti.com/support/power_management/battery_management/f/179/t/54784#pi317195filter=all&pi317195scroll=false"]Car Battery Charger With BQ24450[/url])