This thread has been locked.

If you have a related question, please click the "Ask a related question" button in the top right corner. The newly created question will be automatically linked to this question.

LM5122 Problem with high output current

Hello,

I design a switching regulator with an input voltage of 12V and an output voltage of 26V. The output power should be about 130 watts (5A).

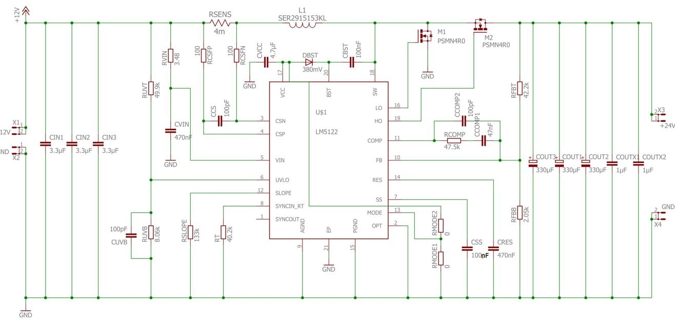
Schematic:

I used the same MOSFET as on the Demoboard.

I created a small Layout:

Now my problem.

Until an output power of 78 W (3A) the switching regulator is operating as desired. With an output power of about 3A, however, the switching regulator "breaks" and there is no longer the output voltage of 26V (12V output from the input).

I changed the shunt by a 3m. Now it is possible to output power up to 4A (100W) at the output. But the output voltage is very unstable / wavy (800mV Pk-Pk).

I have the voltages measured at the pins of the IC and compared with the Demobaord and could not detect any noticeable differences.

Where is the problem? Do you need other inforamtions?

Thank you.

  • Hi
    Would you please let me know which components are damaged?
    Would you please check if any big voltage spike at SW node?
    Have you check V(BST-SW) ?
    Regards,
    EL
  • Hi,

    i think that no component is damaged. The regulator never worked bevor at 4A/100W output power.

    Output voltage with no load:

    Output voltage at 2A load:

    Output voltage at 3,9A

    Voltage at SW Pin (0A)

    Voltage at SW Pin (3,9A)

    Voltage at BST Pin (0A):

    Voltage BST Pin (3,9A)

    Are there any unusualness?

    Where can I find the error?
    I can also recordings more signals.

    Thanks a lot.

     

  • Please check SS, COMP, VCC, LO together when the issue happens. This will give you some hint.
    Regards,
    EL
  • 
    

    Hello,

    I have checked more values, but it is difficult for me to evaluate the results.

    I hope you can help me.

    I have compared the measurements of my regulator (“DUT”) with the Evaluation Module (power 90 W).

    I see that the ground potential is very restless/troubled.

    Could this already be the cause of my problem? Or is this still ok?

      

    The shunt measurement (CSN - CSP) I didn´t found such a harmonious picture as on the evaluation modules. The same problem on the feedback and compensation pins. I think this will be a problem caused of the troubled ground.


    I think the BST / SW / HO / LO are ok:



     

    If you have a guess where the fault is, I would be very grateful.