This thread has been locked.

If you have a related question, please click the "Ask a related question" button in the top right corner. The newly created question will be automatically linked to this question.

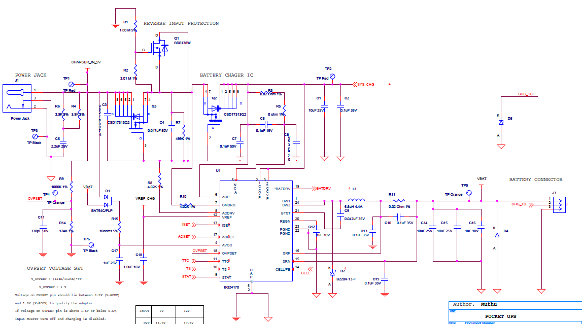
BQ24170 TTC PIN CONFIGURATION

Other Parts Discussed in Thread: BQ24170

How to configure TTC pin in Bq24170, some application circuit shows that TTC pin connected to PGND and some shows coonected to AGND. How I should connect this....