This thread has been locked.

If you have a related question, please click the "Ask a related question" button in the top right corner. The newly created question will be automatically linked to this question.

BQ25895 - Powerbank without microcontroller (I2C host controller)

Other Parts Discussed in Thread: BQ25895

Hello,

Can I make a powerbank with BQ25895, without a microcontroller ?

How it works in RC mode ? What are the limitations ?

Thanks,

Julhio.

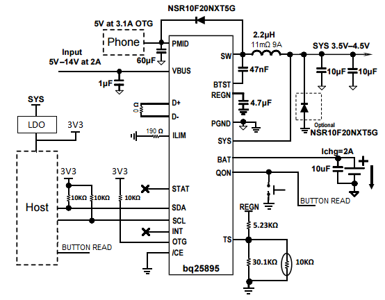
  • Yes. Default charge voltage is 4.2V. Default charge current is 2A. Input current limit can set from 0.5A to 3.25A using the resistor on ILIM. The charger will automatically switch from charge to OTG mode if OTG pin is tied high.
  • Its know that PMID don't works when the Vbus is present and it only charge the battery if CE is low, so can I put the CE pin LOW and OTG pin HIGH by default ?

    In this configuration, can I on/off the PMID boost using QON pin ? My intention is minimize the battery current draw.

    Thanks

  • You can tied /CE low and OTG pin high by default.

    When BATFET is in ship mode, a logic low on QON of tSHIPMODE (typical 1sec) duration turns on BATFET to exit shipping mode. When VBUS is not plugged-in (for example, OTG mode), a logic low on QON of tQON_RST (typical 10sec) duration resets SYS (system power) by turning BATFET off for tBATFET_RST (typical 0.3sec) and then re-enable BATFET to provide full system power reset. So, QON cannot be used to turn off the BATFET and enter ship mode, only exit ship mode or briefly turn off the BATFET and then turn it back on for system reset. You would need to use an I2C write to turn off the BATFET and then QON to turn it back on.
  • Ok. If I use a switch to GND on QON, I can turn on the powerbank, and turn off only with microcontroller.

    Will this works even if /CE is low and OTG pin is high by default ?

    Can I use the VSYS to power the microcontroller (with LDO) ?

    If yes, then I can use the QON to turn on the system (VSYS) and the microcontroller to turn off (by I2C).
    It would work charging or on battery, right ?

    Thanks

  • My idea is detailed bellow:

    When BATFET is disabled, the system stays on shipping mode, and there is no power on SYS and microcontroller is OFF.

    When the Button is pressed and /QON goes down, the BATFET is enabled and the SYS voltage source the microcontroller.

    If the Button is pressed again, the microcontroller read it by a I/O and will turn off the BATFET via I2C command.

    By this way, we have a ON/OFF switch on Button (/QON) and minimize the battery leakage current.

    My understood is right ?