Hi,
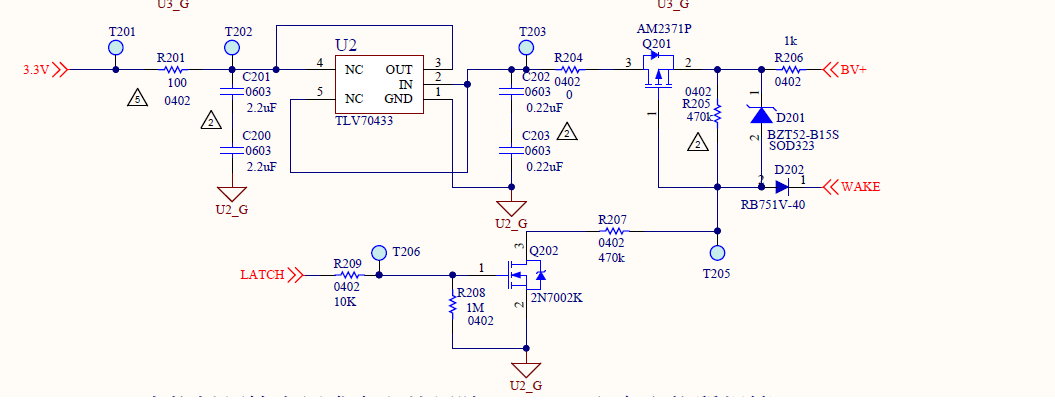
There is an application question. My customer connects both NC pin to input and output voltage rail. is that ok in application?
Regards,
Brian
This thread has been locked.
If you have a related question, please click the "Ask a related question" button in the top right corner. The newly created question will be automatically linked to this question.
Hi,
There is an application question. My customer connects both NC pin to input and output voltage rail. is that ok in application?
Regards,
Brian