This thread has been locked.

If you have a related question, please click the "Ask a related question" button in the top right corner. The newly created question will be automatically linked to this question.

BQ24040 Charge Complete Problems?

Other Parts Discussed in Thread: BQ24040

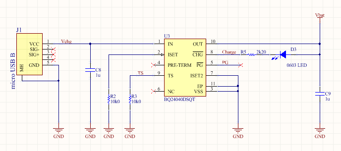
I have designed a BQ24040 charger into our board design. The circuit is this:

I am using a 110mAh Li-Ion single cell battery. I am using my bench power supply for some testing and I can see that the charging current initially starts at ~55mA which agrees with my ISET resistor setting. I can then see the current reduce until it gets to be ~16mA. Once it reaches that level it appears to periodically increase to ~21mA for maybe 1 second and then go back to 16mA. It's been doing this for more than 1 hour.

What could be causing the Charge FET to not turn off?

Thanks,

George

  • George,

    Please disconnect the LED to see the response.  With the termination current set to 20% of charge current (about 11mA) the overall current must be below that.  If the LED is on it may be using enough current to prevent the system from getting to termination.

    Regards,

    Dick

  • Hi Dick,

    I think you might be right. I forgot to mention that we changed to a blue LED and changed the series resistor to 33 ohms so the LED will be pulling maybe 15mA and the circuit on the board will pull about that much if it isn't in deep sleep.

    I'm curious about this minimum current draw, did I miss this in the datasheet? The charging LED will be under plastic so I was hoping to make it bright. What's typically done because now I'm curious what to do to make sure the system doesn't pull more than 10mA when it's charging?

    Thanks,
    George
  • George,

    Any current delivered by the OUT pin is used to determine when the device reaches the Termination point.  If the LED is pulling current, it needs to be added to the anticipated termination current.  

    For example, if you want to terminate at 10mA and the LED is pulling 10mA, the set the termination current to 20mA. The downside of this method is a recharge state.  Once charge terminates, the CHG pin is disabled.  If a recharge is initiated, the LED will not turn on again - which impacts the termination current level.

    Alternatively, use VIN to drive the LED.  This eliminates any issue with the current delivered by the OUT pin.  Care must be taken to set the resistance with the LED to compensate for whatever range would be on the input supply.

    Regards,

    Dick