This thread has been locked.

If you have a related question, please click the "Ask a related question" button in the top right corner. The newly created question will be automatically linked to this question.

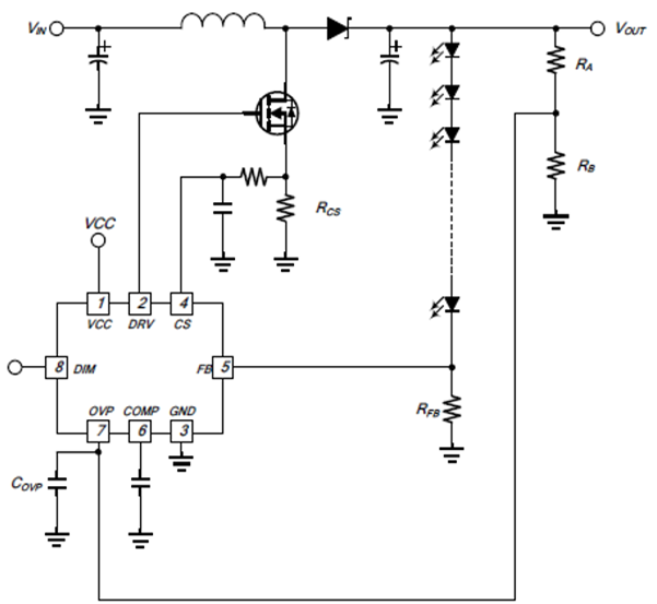
Please advise a solution of Boost Controller for LED Backlight without integrated MosFET

Hi TI folks,

  Good day to you.

  I would like to get your advice for a LED Black light driver solution, below is the requirement:

1. Boost controller without integrated MosFET. (External MosFET component is needed)

2. Operating voltage range is up to 28VDC.

3. Current Mode control.

4. Analog/PWM mixed Dimming

5. Over Temperature Protection

6. Over voltage protection.

  See the attached photo for its typical application circuit.

  

  If don't have the MPN to full fill above requirement, please share me the MPNs which are similar to the requirement .

Best regards

Jiang WeiJi

  • Hello. Could you please provide the entire input voltage range as well as the LED string voltage and current you would like to use? Is this a single string application as shown in the above schematic? Let me know and I would be happy to recommend a controller for you.