Hello,
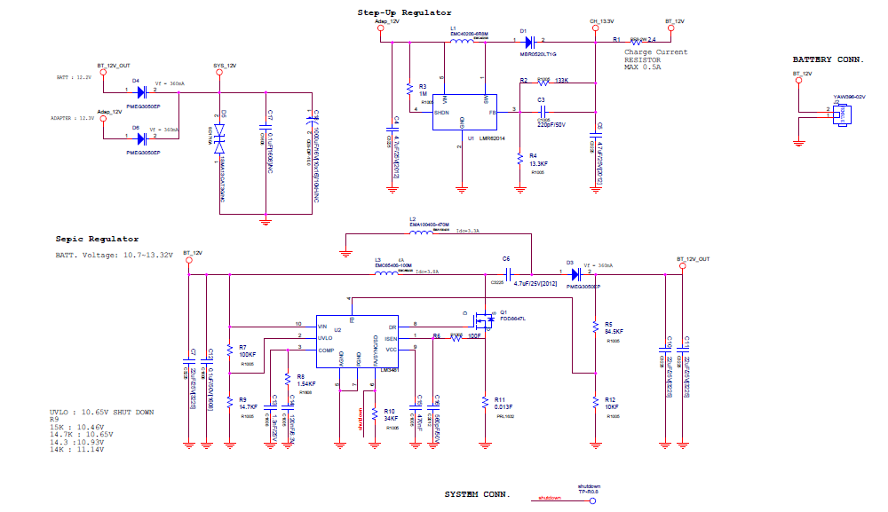
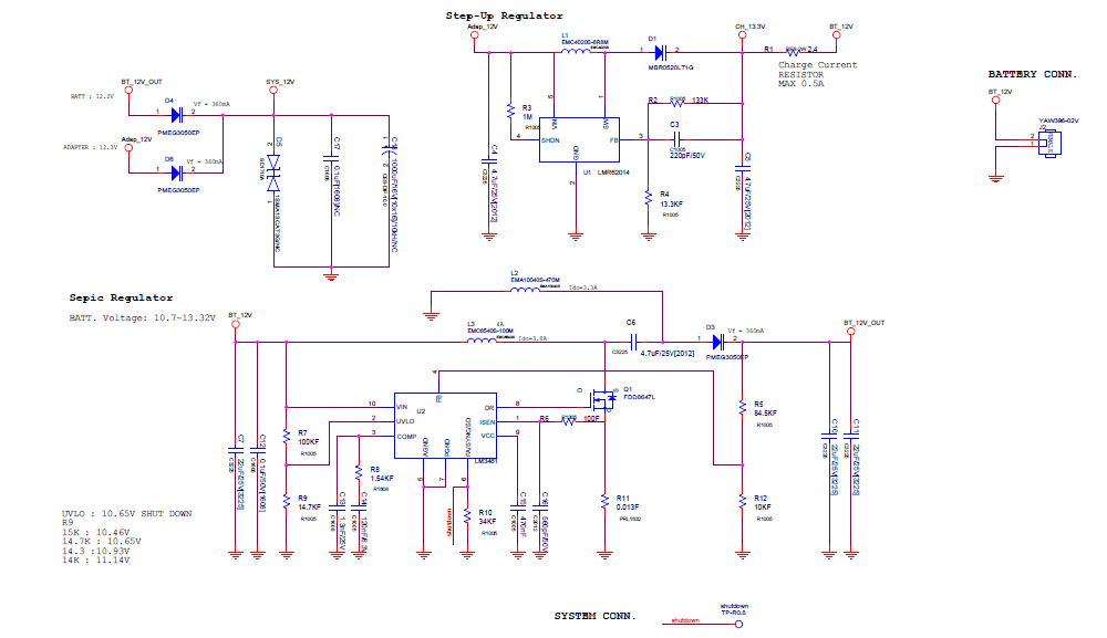
One of customer wants to make LEAD ACID Battery Charge / Discharge circuit as attached.
Could you review it and let me get the result?
- LEAD ACID Charge : Step-Up Regulator : LMR62014 out 13.3V
- LM3481 out 12V to System power
- LM3481 Power off if Vin drop under 10.7V
Regards,
Nicky
