Hi team,
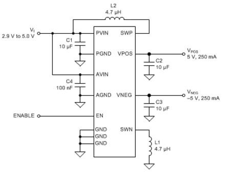
One of customer facing a problem of TPS65133.
The Neg. voltage of TPS65133 cannot down to -5V.
Input: 3.3V
VPOS: 5V
VENG: -4.4V
The output of TPS65133 is several OP.
This thread has been locked.
If you have a related question, please click the "Ask a related question" button in the top right corner. The newly created question will be automatically linked to this question.
Hello Shaquille,
Thanks for sharing the information. I have view more question on the "cannot down to -5V" - concern:
Thank you.
Best Regards.
Ilona