Hi Sir,
Could you kindly help us to provide TPS65286EVM schematic .DSN file?
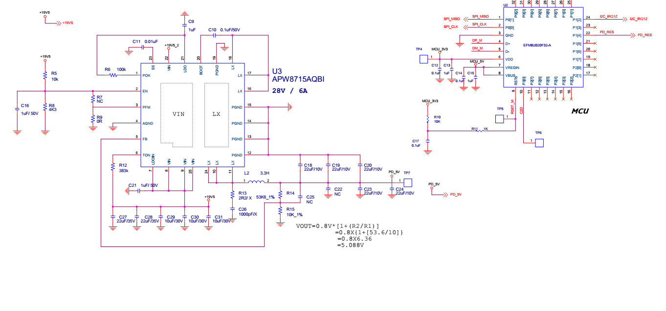
We can propose to my customer replace DC/DC and two Load switch.
Application Type-C PD Ducking (none-DP)
nowalkuo@gmail.com
This thread has been locked.
If you have a related question, please click the "Ask a related question" button in the top right corner. The newly created question will be automatically linked to this question.
Hi Sir,
Could you kindly help us to provide TPS65286EVM schematic .DSN file?
We can propose to my customer replace DC/DC and two Load switch.
Application Type-C PD Ducking (none-DP)
nowalkuo@gmail.com
about OVP about TPS65286:
The TPS65286 incorporates an output overvoltage protection (OVP) circuit. The buck compares the FB pin voltage to the OVP threshold, 0.65V typically. If the FB pin voltage is greater than the OVP threshold, the high-side MOSFET is turned off preventing current from VIN flowing to the output. If Mode pin tie to HIGH for PSM mode, low-side MOSFET turn on until inductor current goes to 0A or CLOCK cycle end. If Mode Pin tie to LOW for force PWM mode, low-side MOSFET turn on until reverse current (-2.5A typically) protection triggered or CLOCK cycle end.
When the FB voltage drops lower than the OVP threshold, the high-side MOSFET turns on at the next CLOCK cycle.
Jason Wang