This thread has been locked.

If you have a related question, please click the "Ask a related question" button in the top right corner. The newly created question will be automatically linked to this question.

How to disable TPS65311Q watchdog during code download

Hi team

There is an customer application issue with TPS65311Q need your help. One of my customer is using TPS65311Q, but during code download through JTAG, system can not provide watchog reset signal and the cause watchdog timer out and shutdown all PMIC outputs.

Customer wants to know if there is a way can disable watchdog temporarily during code download to avoid PMIC shutdown?

Thanks a lot!

  • Hi Benjamin,

    I've assigned this post to the appropriate applications engineer, he will respond to your question.

    Regards,
    Karl
  • Hi Benjamin,

    This was already answered on the E2E forum at this post:  https://e2e.ti.com/support/applications/automotive/f/26/t/451061

    "There is a test mode where you can essentially disable the watchdog. To do this you need to power up the device and then put 10V on the watchdog pin. When you do this you will see the "TestMode" status flag of the PWR_STAT register (0x21) will be active. RESN will be high, but PRESN will be low so depending on how you use PRESN in your system you may need to address this. "

    Please keep in mind you can search the E2E forum for answers to questions you might have before re-asking which will allow you to progress without having to wait on another answer. 

    Scott

  • Hi Scott

    Thanks for your feedback! Actually, I found this post before, but it seems need add 10V on WD pin, right? I see WD pin voltage range is -0.3~5.5V from datasheet. Is it OK to connect a 10V voltage on it? In addition, in real application, WD was connected to other device such as MCU also, but most of them can't afford 10V voltage.

  • Hi Scott

    Could you help to check my below questions?

    Thanks for your feedback! Actually, I found this post before, but it seems need add 10V on WD pin, right? I see WD pin voltage range is -0.3~5.5V from datasheet. Is it OK to connect a 10V voltage on it? In addition, in real application, WD was connected to other device such as MCU also, but most of them can't afford 10V voltage.
  • Hi Brian,

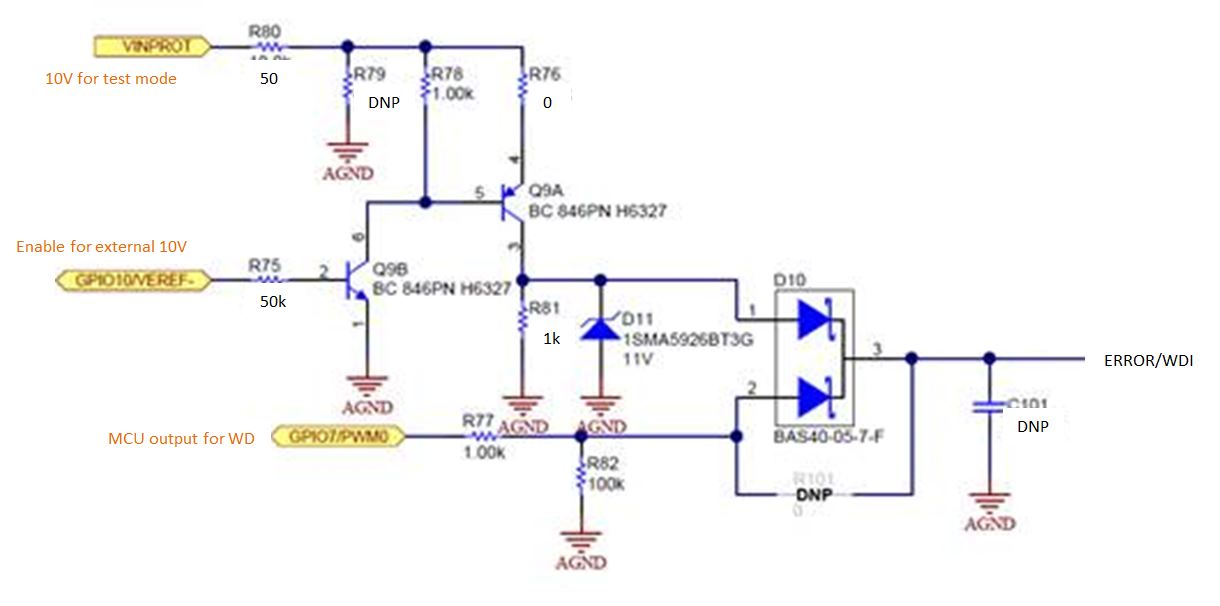
    This is a test mode for the device, and yes there is a discrepancy with the datasheet specified absolute maximum of -0.3 to 5.5V for the ERROR/WDI pin.  I believe the team was working on how to resolve this.  If there is no way at the production site to break the loop of the MCU GPIO (output) to the TPS65311 WD pin (input) while the 10V is applied to prevent the WD causing reset during MCU programming a circuit similar to below may be needed.  Below is just for an idea of how it might work, the final solution would have to be validated for your specific MCU and use case. 

     Best Regards,

    Scott

  • Hi Benjamin,

    there is another option for end of line MCU programming as well. Instead of disabling the watchdog the programming tool could provide the necessary signal needed to the TPS65311 watchdog. Other option is to supply WD using external pulses during programming using 555 timer via the MCU programming adapter. This would keep the voltage levels on the line connected to the MCU within the MCU IO voltage range and not need special considerations needed to disable the watchdog.

    Scott