This thread has been locked.

If you have a related question, please click the "Ask a related question" button in the top right corner. The newly created question will be automatically linked to this question.

Question about BQ24610 Soft start cap

Genius 3900 points
Other Parts Discussed in Thread: BQ24610

Hi there!

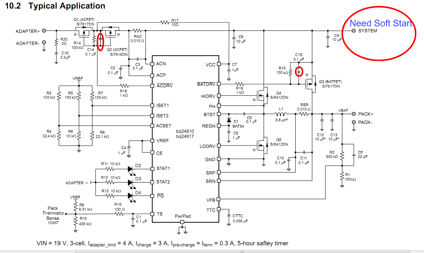
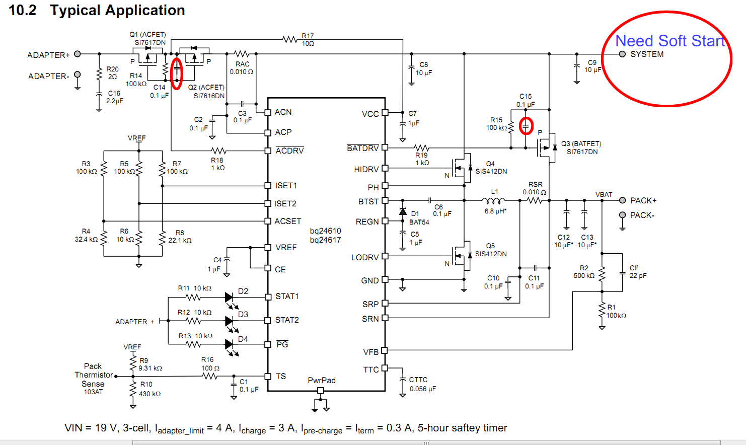
We are using BQ24610 for power management of out portable product, our SCH is referring Figure19 of datasheet.

In our application, voltage on power net "System"  needs soft-start( ~ tens to hundreds of miliseconds), as I marked in red circle.

I did read in datasheet section 9.3.8 last paragraph that "internal gate drive provide break-before-make logic and allow a soft start at turn-on of either FET.The soft-start time can be further increased by putting a capacitor from gate to source of the P-channel power MOSFETs". This means C14 and C15 are used for adjusting the ramping time(T_rising) of PMOS's output.

My question:

1. What is the soft-start time with or without C14 and C15? Is there any quantitative description about the capacitance and T_rising? So we could place the proper cap instead of trying different values.

2. Or is there test waveforms which showing T_rising of MOSFET ouput? Not found this info in EVM doc SLUU396A.

Thanks!