This thread has been locked.

If you have a related question, please click the "Ask a related question" button in the top right corner. The newly created question will be automatically linked to this question.

TPS92515-Q1 with TPS92661-Q1

Guru 20090 points
Other Parts Discussed in Thread: TPS92661-Q1, LM3409-Q1, TPS92515-Q1, TPS92515, LM3409

Hello,

When LM3409-Q1 was used together with TPS92661-Q1, the maximum off time occurred when the number of lit LEDs was small.
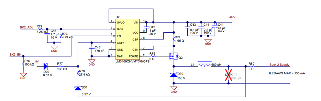
So, it was necessary to make LM3409-Q1 a circuit described in EVM of TPS 92661-Q1.(see attached)



Is this behavior the same when TPS92515-Q1 is used? 
Is it also necessary to make the same circuit so that the maximum off time does not occur even with TPS 92515?

Best Regards,
Ryuji Asaka

  • Hello Ryuji,

    They are very similar devices and the off timer functions the same way except a slightly different threshold and a different maximum OFF time. So you do need the extra circuitry for very low output voltages. Refer to section 8.3.4 of the TPS92515 datasheet and it describes this.

    Thanks,

    Clint

  • Hello Clint

    When TPS92515 is used together with TPS92661 and all LEDs are turned off (all SW is ON), the output voltage of TPS 92515 becomes very low. (ILED x TPS 92661 Rds_allon)

    Can you tell me the recommended control method of TPS 92515 in this case?
    Is this depended on led current?

    In this case, should you disable the device with the PWM terminal of TPS 92515?If so, should I turn the PWM pin low?
    Or if the TPS92515 have the off-timer circuit as shown in the data sheet in Figure 14, is it not necessary to disable TPS92515?

    Best Regards,
    Ryuji Asaka
  • Hello Ryuji,

    If you want very fast response time which you do with the TPS92661 then you will want the additional off time circuitry in figure 14. That keeps the inductor current running at the nominal LED current so that when a switch in the 92661 turns off the LED current ramps very fast. You do not need to disable the TPS92515 unless you are trying to go into a low current mode for some reason. It is designed to work with a shorted output.

    Best regards,

    Clint

  • Hi Clint,

    Thank you for the reply.
    May I think the same is true for LM3409?

    Best Regards,
    Ryuji Asaka
  • Hello Ryuji,

    Yes, they operate the same way. The only difference is the COFF pin threshold, 1.24V for the LM3409 and 1V for the TPS92515.

    Regards,

    Clint