This thread has been locked.

If you have a related question, please click the "Ask a related question" button in the top right corner. The newly created question will be automatically linked to this question.

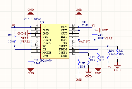
BQ24070: charging deeply discharged battery

Part Number: BQ24070

Hi,

Im using BQ24070 in a device using standard 3.7v LiPo with a protection circuit that locks battery from being completely discharged at 2.8v. When I connect external power to the circuit the BAT pin on BQ24070 shows 0v. The only way to recharge the battery is disconnect it and use external charger. How can I make sure that the battery unlocks for charging when I use BQ24070?

Thanks!