This thread has been locked.

If you have a related question, please click the "Ask a related question" button in the top right corner. The newly created question will be automatically linked to this question.

TPS23753: TPS23753PW

Part Number: TPS23753

Hi All

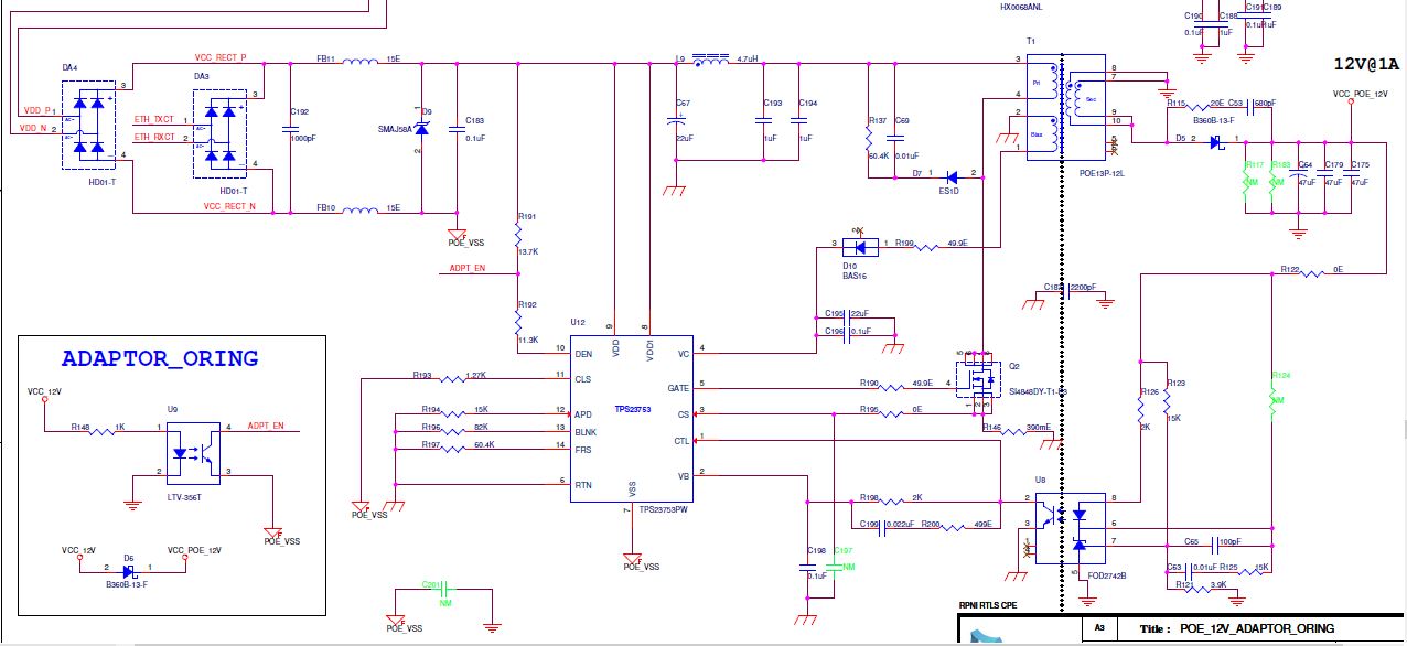
We are using TPS23753 POE controller for PD of 12V@1A. We are facing one issue in that, POE detection process is not occurring in our case and controller gets heated so much and we are not able to get the output power. 

Please suggest any solution. Attached the schematic for your reference.

  • Hello Krishan,

    I have notified our PD expert and will get back to you shortly.

    Thanks!
    Thomas A.
  • Hi Krishan,

    After reviewing the schematic there's nothing that initially catches my eye on why it would fail detection.

    Is C201 for sure not populated?
    Is the adapter not connected?
    Can you try removing U9?

    If this does not work. Please send us a waveform of the VDD-VSS voltage of the PD so we can see how the PSE is interacting with the PD during this failure condition.

    Or is the PD turning on and heat is coming from the DCDC converter operating? I ask becuase the power is so low /short during detection and class that I don't see how this will heat up.
  • 1. C201 is not populate.

    2. Yes, adapter is not connected.

    3. we have removed U9 permanently on one board.

    4. When the POE detection takes place the RTN with respect to VSS is 54V and it should be low after detection but in our case it remains same. DC-DC converter is heated when we insert PSE. 

    Attached the waveform of VDD-VSS.

  • Hi Krishan,

    If the above it the VDD-VSS waveform, the PD/PSE did detection, and classification and started up above the UVLO of the PD. The issue might be at the converter design.

    I noticed the softstart on the secondary was removed. Can you also check the component connections and values on the board are correct?
  • Hello Krishan,

    We are closing the thread now. If Darwin's advice has resolved your problem, then there is no need to reply. if you are still need assistance on this issue, replying will keep the thread open.

    Best of luck,
    Thomas A.