This thread has been locked.

If you have a related question, please click the "Ask a related question" button in the top right corner. The newly created question will be automatically linked to this question.

LMZ10503: Impedance variation after a term of usage

Part Number: LMZ10503


Hi,

We have used LMZ10503 in our one of the design with Artix-7 FPGA.

This is used for core voltage(1.0V) supply for the FPGA. We have about 100 boards with us. We have observed that the initial impedance of the voltage net with respect to ground was about 120 ohms.

We worked on it for a duration of about 2-3 months and we are now observing in 20 boards that this impedance values was decreased to around 20 ohm. But the board is still functioning properly.

Whether anyone has observed this issue ?

Will this cause any long term problems for devices connected(FPGA/any other devices/ Power module) ?

Whether the issue may be caused due to insufficient current supply by the device ? Whether the impedance of the voltage net reduces with increase in current consumption ?

Please let me know. Thanks in advance.

Regards,

Nanjunda M

  • Hi,

    I will forward this information to the module group

    Thanks
    -Arief
  • Hello Nanjunda,

    Are you measuring the impedance of the output of the LMZ10503 while it is powered on or off? The impedance would reduce in operation based on the load that the power module is driving.

    What kind of capacitors are you using at the output of the LMZ10503? There is a limit of the number of times you can reflow this device. Therefore I would advise against de-mounting this device to debug. You could first attempt to look at isolating the issue by removing the output capacitors and rechecking the impendance.

    Regards,

    Akshay

  • Hi Akshay,

    We are measuring the impedance in off condition. Impedance reduction is expected even due to load ? (for example, the load use to take about 1A before and now it takes about 2.5A of current, so will this effect the impedance ?)

    Capacitors we have are 1 tantalum and about 20 ceramic capacitors for the LMZ10503 output.

    We tried removing few decaps on one of the board, and we observed that the impedance comes to normal value (about 120E) after removal.


    Thanks & Regards,
    Nanjunda M
  • HI Akshay,

    We also observed in one of the boards in which we had lifted the 2 pins(pin 6&7) from the IC during the debugging and after the debugging the pins are mounted back properly. But the impedance of that IC's output pin w.r.t. Ground pin was observed to be 180 ohm (When pins 6&7 lifted).

    Whether this will cause any issue (lifting of pins from the IC, without heating the IC itself) ? Why this low impedance is observed on the device ?

    Please let me know.

    Thanks & Regards,

    Nanjunda M

  • Hello Nanjunda,
    If your load is now higher the impedance would be lower (R = V/I). What do you mean by "decaps"? Raising pins shouldn't cause problems. Do you know a local field representative in your area? I would advise you submit the devices for FA.

    In the meantime we can look at your schematic and layout and look for any issues that could cause issues.

    Regards,
    Akshay
  • Hi Akshay,

    The load has not changed in circuit. Load is same load as before.

    "decaps" means decoupling capacitors to the power rails in the context.

    About the FA, we try to get in contact with local FAE ASAP.

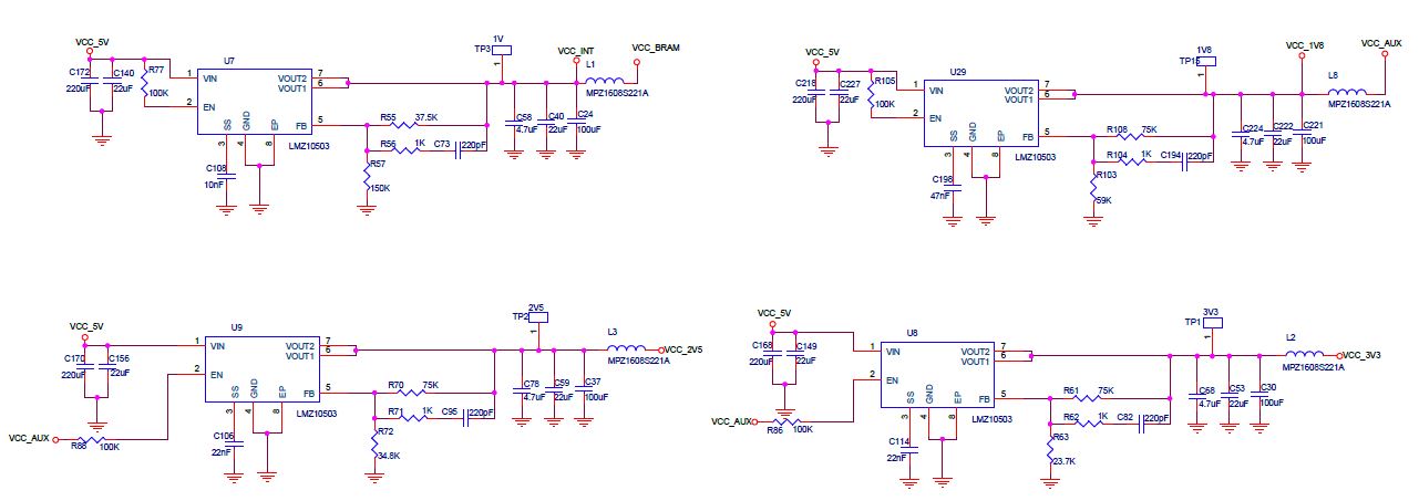
    The schematics part is below:

    Below is the power tree of the same:

    We cannot share the layout as its confidential to the customer.

    Thanks & Regards,

    Nanjunda M

  • Nanjunda,
    If you measure good impedance with the removal of decoupling capacitors it could mean that you have faulty capacitors. In the above schematics you have sent, which capacitors are the ones you remove?

    I will look through your schematics to see if the choice of passive component values is good or marginal and let you know by tomorrow. Please send me estimated ESR values for all the output capacitors. Thanks!
    Regards,
    Akshay
  • Hi Akshay,

    Please don't be confused, I'm speaking of 2 different boards in the above email.

    In one board we have removed the capacitor and the impedance got increase.

    Where as in Board2, when we lifted the pins of LMZ10503, we saw the impedance increase, in this board we had reworked on the regulator initially.

    Thanks & Regards,

    Nanjunda M