This thread has been locked.

If you have a related question, please click the "Ask a related question" button in the top right corner. The newly created question will be automatically linked to this question.

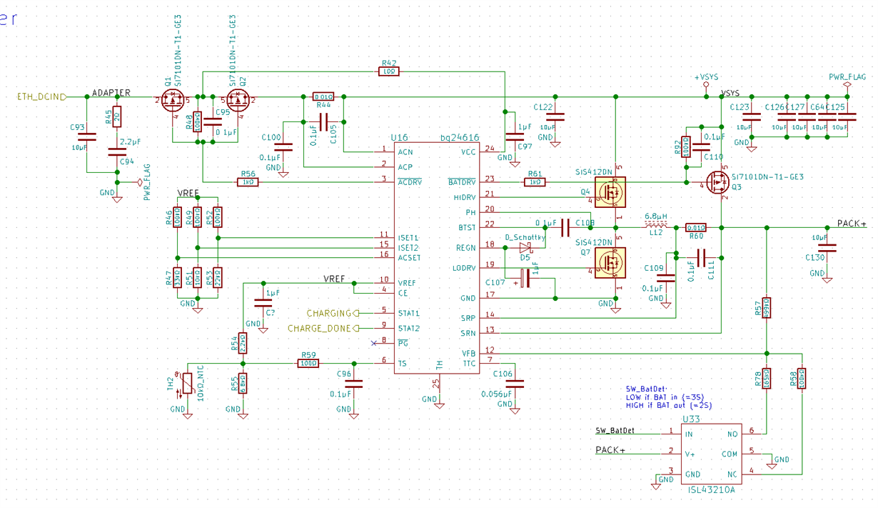
BQ24616: buck converter never switches on -> very large charge current

Part Number: BQ24616

Hi, 
we used the bq24616. Battery only and DC-in only operation works very good, although in DC-In only mode the output voltage follows the value of the input voltage (I tought it should cap at a certain point)
When trying to charge a battery the current seems to grow without limit, following the input voltage. The Buck converter never seems to switch on (no oscillation) The only difference to the reference design: 10uF output cap only (tried adding more)  no 22pF @ Vfb top resistor divider. 

any help appreciated.

kind regards,

Andreas