Hello,
I have designed with PMIC BQ25120AYFPR. When i use power supply with +5V_VIN every be ok, but if only battery present the SYS output 0V (default 1V8).
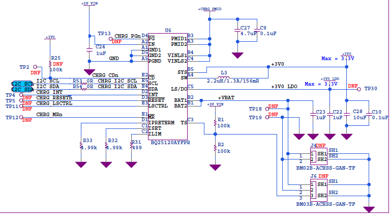
I have isolated I/O and I2C interface with MCU. Refer to schematic and waveform
CH1: PMID
CH3: INT
CH4: SW
