This thread has been locked.

If you have a related question, please click the "Ask a related question" button in the top right corner. The newly created question will be automatically linked to this question.

BQ25570: BQ25570 application issue

Part Number: BQ25570

Hi Team,

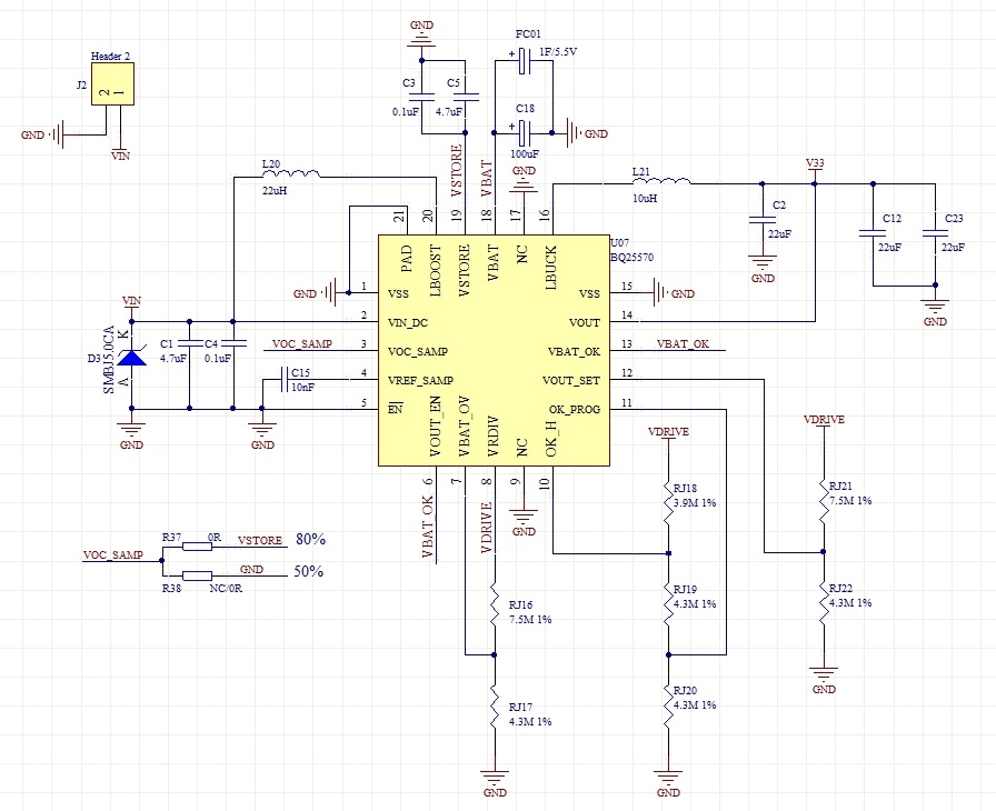
My customer is using our BQ25570 in new project. During evaluation, they met one issue, would you pls look into this issue. Below is the schematic:

Issue described as below:

VBAT_OV = 4.98V
VBAT_OK_PROG = 2.42V
VBAT_OK_HYST = 3.52V

Vin = 5V

When Vin was these(VIN=5V), VBAT < 4.98V, V33 can output 3.3V/40mA;

When VIN=5V, VBAT=4.98V and V33 is no load, then V33=3.3V;

But when VIN=5V and VBAT=4.98V, if these is 5mA Load current from V33, then V33 will drop to 2V or even 1V, unstable(Issue);

When VBAT=4.98V and VIN was disconnected, load current is 5mA, V33 can output 3.3V in this situation;

So why above issue happen? When the battery was fully charged. What will be the voltage source of V33? Is it from Vin or from VBAT or Vstore? Why V33 can't support load current when batter fully charged? Can you help check if the schematic has some problem or something wrong?

Thanks a lot!

 

Best regards,

Sulyn Zhang

 

  • Hi Team,
    Can someone help look into this issue? Thanks.
    Besides above question, Can you help me check which determine the voltage on the VSTORE? What's more, When battery was fully charged and keep VIN=5V, it seems Vstore will change from VBAT to VBAT+300mV; After remove the C5=4.7uf, seems some improvement, Vstore almost equal to VBAT and V33 is more stable, when Vstore jump high, V33 change will drop a little bit.
    How to explain this phenomenon? Thanks.

    Best regards,
    Sulyn
  • When the battery was fully charged, VBAT/VSTOR will be the voltage source of V33.