This thread has been locked.

If you have a related question, please click the "Ask a related question" button in the top right corner. The newly created question will be automatically linked to this question.

UCC28711: doesn't start up (single pulse only) with TIDU873A Reference Design

Part Number: UCC28711

Hello,

I tried solving an issue with an UCC28711 for three days without success now and decided to post the question here. I read all articles I found in this forum and pdfs from TI related to the UCC2871X family, related parts and the TIDU873A "Leakage Current Measurement Reference Design for Determining Insulation Resistance", but it didn't solve my problem.

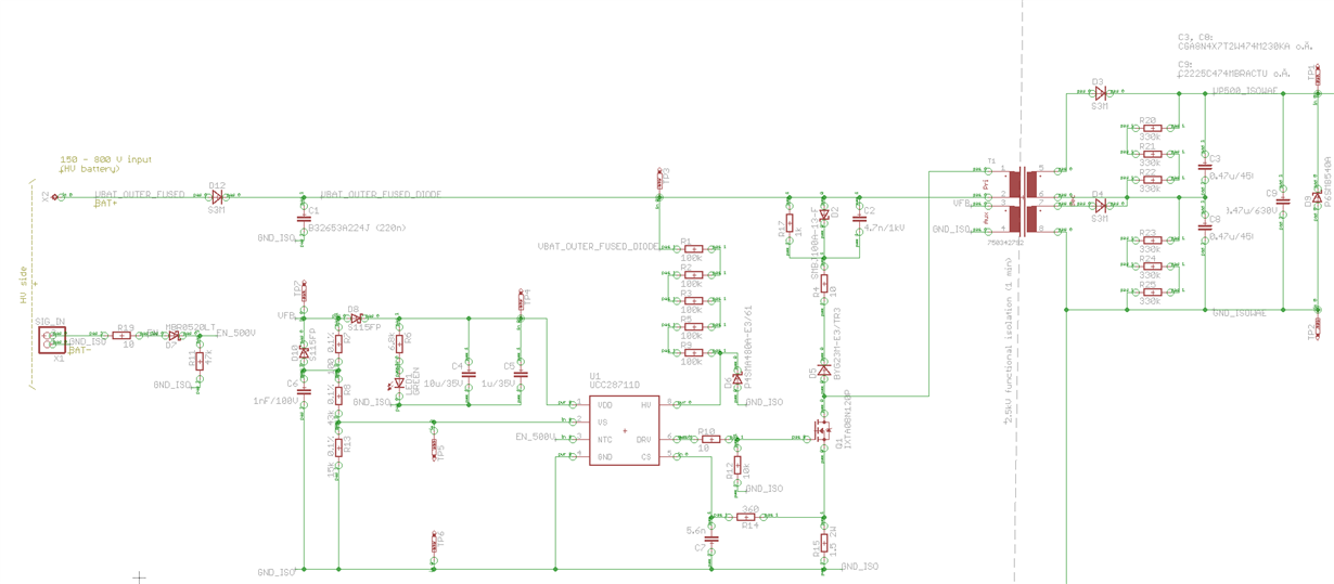
I designed an own PCB based on the TIDU873A, see schematics below. However, the UCC28711 won't start up properly - instead, it is only giving one pulse at the DRV pin and then presumably goes into fault mode. Unlike the datasheet proposes (8.4.4 Start-Up Operation) and the Reference Design as well (6.7.2.6 Power-On and HV Start-Up), my chip does not give three startup pulses and then decides to go into failure mode.

Oscilloscope Screenshots:

A.) VDD pin to GND_ISO (blue) and DRV pin to GND_ISO (red), with 100 ms/div and after that: zoomed in/retriggered with 1us/div

B.) VDD pin to GND_ISO (blue) and VP500_ISOWAE (output pin) to GND_ISOWAE (red), the two initially isolated Grounds being connected through the oscilloscope - no 500 Volts here, but 22.0 to 28.8 V.

C.) VDD pin to GND_ISO (blue) and VFB (auxiliary winding) to GND_ISO (red)

 

D.) DRV pin to GND_ISO (blue) and VFB (auxiliary winding) to GND_ISO (red)


 

E.) DRV pin to GND_ISO (blue) and voltage directly over current shunt R15 (replaced the 1.5 Ohms with 0.75 Ohms) (GND of oscilloscope connected to GND_ISO, probe with small signal to ground loop) (red)


F.) DRV pin to GND_ISO (blue) and input capacitor voltage (VBAT_OUTER_FUSED_DIODE to GND_ISO) (red), zoomed red Y axis, voltage between 197.2 and 202.1 V


Discussion


It looks like the UCC28711 detects some kind of fault before sending another pulse and goes to UVLO. However, I don't see a reason for that:

Fault Protection.

  1. Output overvoltage fault
  2. Input undervoltage fault
  3. Internal overtemperature fault
  4. Primary overcurrent fault
  5. CS pin fault
  6. VS pin fault

to 1.: with the resistor divider and the waveform of the auxiliary winding, it can be calculated that the VS pin voltage is between -14.9 V and +0.88 V
to 2.: i don't understand and in fact I didn't realize that the TIDU873A is implemented with an auxiliary winding voltage below the UVLO turn-on voltage. However, the HV pin seems to be charging the input capacitor properly. I tried adding a 220 uF capacitor which significantly increased the period of the capacitor charge through the HV pin and discharge through the UCC but it didn't start as well (1 pulse). I also added the diode D9 (Figure 24 in TIDU873A) and broke the original PCB connection between C4 and C5. The period of charge/discharge was much smaller (because the effectivy capacity at the VDD pin is 1uF instead of 11 uF), so the output voltage was something around 50 V but it was still not regulated at the desired voltage of 500 V (still, 1 pulse only).
to 3.: normal lab conditions with 20-22°C, so unlikely. I don't want to touch the chip and I don't have a thermal cam in the moment but i guess the chip would fall into a longer period of idle if it was too hot.
to 4. and 5.: i tried different resistors (0.75 R, 1.5 R, 2.7 R) without success which resulted in voltages of 0.2, 0.5 and 1.0 V over the shunt and at the CS pin. Still only one pulse with all resistors. at least with 0.2 and 0.5 V it should have worked.
to 6.: I tried changing the UCC and I have two assembled versions of the PCB, so I guess a bad solder joint or something like that is not the case.

Things I tried without success:

  • replaced UCC28711
  • lowered R1, R2, R3, R5, R9 (connected to HV pin) to a sum of 47 kOhm
  • removed the D2 (name in my schematic) zener diode
  • replaced the 1K resistor R17 in parallel to D2 with 100 kOhm
  • removed R6, so the LED won't be used/draw current
  • checked the EN signal, which is 5V constantly
  • checked the High-voltage input, which is pretty flat even during the MOSFET gate pulse
  • checked the DRV signal, seems to be fine
  • changed R10 (gate resistor with 1 R and 100 R)
  • double-checked the pin-layout of the UCC and the transformer 750342792 (Wuerth)

I guess the Grounding is not 100% ok because there seems to be a big swing at the CS pin. However, it can't be that bad because I have a ground pane and kept the loop between the 220 nF input capacitor +/-, transformer, and MOSFET small.

The output does not draw a significant current (I think, because the output voltage sinks slowly after power-off and stays in between 22 and 28 V or close to 50 V depending on the changes I made described above. But I can measure over a shunt again next week if that should be a problem).


Does anyone have a clue what could be the fault or what exactly the chip does and why? or what i could change in my setup?
I would really appreciate your help since I have no more ideas left and I would need an insulation resistance monitor within the next weeks.

Thank you in advance and Best Regards,
Matthias Luh

  • Matthias,
    Thanks for the interest here and sorry you are having trouble. I have a few comments/questions:
    1) have you seen this debug guide for PSR controllers?: www.ti.com/.../slua783.pdf
    2) have you tried replacing the UCC28711 IC?
    3) did you use the TI design calculator online to choose the components? (Microsoft excel file in the tool folder of UCC28711).
    4) what is the purpose of D6? Can you remove that?

    Regards,
    John
  • Dear Matthias,

    Thanks for choosing TI's product in your design. You really give the great explanation on your situation.
    Can you tell me the reason you use 500k ohm to connect the rectified bulk voltage and HV pin?
    I check the EVM, it directly connect this pin to bulk voltage.

    Also can you tell me the pull high voltage of the NTC pin?
    I am wondering if this pin might be affect by the noise.

    I will keep thinking is there any possibility to your issue.

    Best Regards
    Kevin
  • Hello John,

    Thanks for your reply.

    1) Yes, I forgot to mention that. it seems that I have Issue 1 - Power Converter cannot startup

    • I don't think it's "2.1 Cause 1: VDD UVLO", because I only have one pulse. Also I can't .However, I tried increasing the VDD capacity and decreasing R_CS to 0.75 Ohm.
      Things I didn't try (I will try if you think it's worth the effort): change the auxiliary winding (difficult with this footprint), decrease the output capacitance, decrease the resistor in-series with the auxiliary diode, changes on the E-load configuration (what's that?)
    • It's certainly not "2.2 Cause 2: ... (Only for UCC2891X)"
    • "2.3 Cause 3: V_IN UVLO" --> doesn't apply, see scope in my first post However, my auxiliary winding output doesn't look as nice as in Figure 3 in the Guide
    • "2.4 Improper BJT Selection" - I don'tuse a bipolar junction transistor? However, i have the impression that my MOSFET is fully turned on fast enough.
    • "2.5 Cause 4: On-time Detection" - my on-time is approximately 2 µs, which is less than 1/FSW(max) = 1/100 kHz = 10 µs. I tried increasing the input voltage to 400 V and R_CS to 2.7 Ohm though, without success...
    • "2.6 Cause 5: CS Short Circuit (1.5-V) Protection": my CS pin voltage is lower than 0.5 V typically with 0.75 Ohm (see scope above) and with 1.5 Ohm as well (same curve form, -280 mV ... 520 mV, not posted). However, there is noise on the CS pin and I'm not sure if this is the reason for the UCC not to start. I don't think that my transformer goes into saturation?
    • "2.7 Cause 6: AUX Winding Detection (OVP)" - does not apply

    2) yes and - as mentioned in my reply - without success.

    3) No, I used almost copied the solution of the TIDU873A design

    4) D6 was in the TIDU873A  design. I just removed it, but the problem stays the same. One output pulse and an UVLO cycle (currently repeats every 40 ms approximately), output voltage now was around 70 V with 300 V input voltage...

    Do you have any ideas what could be the problem or how I could find it? Thank you for your support.

    Best Regards,

    Matthias

  • Dear Kevin,

    Thanks for your reply.I did this, because it was done in the TIDU873A reference design as well. Also, the pin spacing (2.54 - 0.51 mm = 2.03 mm) is not sufficient to comply with some of the norms for minimum clearance/creepage that I focus on. However, I just tried bridging the resistors with a wire (so the HV pin was directly connected to the input voltage plus pin) and the problem stayed the same (one pulse at DRV pin, way too low output voltage).

    Here's the scope output of the NTC pin to GND_ISO (red) and the DRV pin to GND_ISO (blue) with diffetent zoom levels (again, theres's only one pulse). the pin is influenced, its minimum voltage level is 3.36 V, the datasheet says the NTC shut-down threshold is below 1.00 V, so this should be fine?

    Thank you, I really appreciate your aid!

    Best Regards,

    Matthias

  • Dear Matthias,

    Thanks for your reply. I checked again the picture you provide. The waveform C as you provide:

     I think there are three pulse, but only first one is longer, as you zoom in at the following waveform.

    So I think the troubleshooting "2.1 Cause 1: VDD UVLO",  is worthy to try.

    You can try the suggestion which you did't try yet.

    For the E-load configuration, the electronic load have different type of configuration(CC, CV, CR) you can choose.

    The different type of configuration might have different characteristic which may influence your circuit.

    So try some different type of configuration or load current may help.

    Look forward to helping you figure out the issue

    Best Regards

    Kevin

  • Hello Kevin,

    Regarding waveform C: this is for sure only one pulse, I checked the DRV pin. You can see that in between the first and the other pulses of this auxiliary winding waveform, the voltage level is a bit higher because of the secondary demagnetization of the transformer (t_DM in Figure 15 of the datasheet).

    Regarding the E-load configuration: for the moment, I have a capacitive load of 0.7 uF in parallel with a resistive load of 2 MEG Ohm.
    Are there different operating modes of the controller and if so, how can I select them? I didn't find anything related in the datasheet, where does the picture come from?

    Thank you for your help. Looking forward to see more advice on how to solve the issue.

    Best Regards,

    Matthias

  • Dear Matthias,

    Thanks for the reply.
    Do you have the E-load part number? I can help you to check is your equipment have different load configuration or not. For the different operating modes you mention, is for the E-load setting not for the controller. Because different load configuration may influence your circuit's operation.

    I have a idea to test your circuit. You can take away D8 and directly supply IC voltage on C4 or C5, to check the circuit work properly or not. If circuit work properly after the adjustment, it means your design problem related to the VDD pin. It may help to focus on the question( transformer, capacitor, auxiliary winding, etc.)

    Let's find out where is the problem!

    Best Regards
  • Hello Kevin,

    I think you misunderstood, I don't have any electronic load device/equipment connected to the output, I just have a small capacitor, that is connected on the PCB - the 500 V output voltage is used to measure the insulation resistance of a battery system, but it is not connected so far and the MOSFETs that enable the measurement (i.e. put 500 V between the two isolated grounds) are not enabled - sp basically there is no load at all.

    I will try what you wrote in the second part of your reply next week.

    Best Regards,

    Matthias

  • Dear Matthias,

    Thanks for the reply here.

    I think we have one more solution to try. As you mentioned, your circuit don't have load. I think it might trigger OVP here. What is your transformer's turn ration? We can observe your waveform B first.

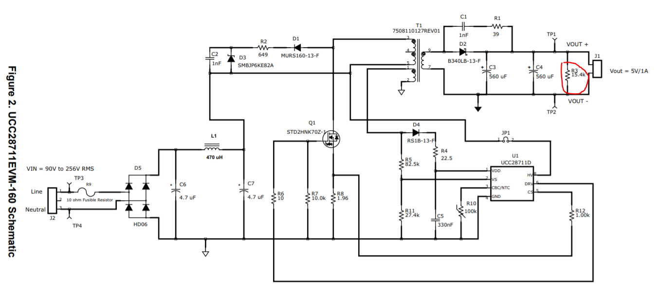
    I will suggest to have a pre-load resistor 15k ohm as EVM design, as below:

    Best Regards

    Kevin