Other Parts Discussed in Thread: TMS320C6742
Hi Support,
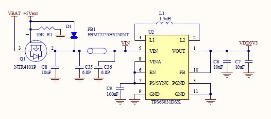
We found below DCDC regulator’s quiescent current is higher when VIN voltage higher.
For instance, VIN = 5V, the measured current @ VIN = 20mA, when VIN = 5.5V, the measured current increases to 40mA.
Sometime, the regulator could even get higher current >200mA and became overheat while its output is normal 3.3V with light load.
Please advise.
Thanks.
