This thread has been locked.

If you have a related question, please click the "Ask a related question" button in the top right corner. The newly created question will be automatically linked to this question.

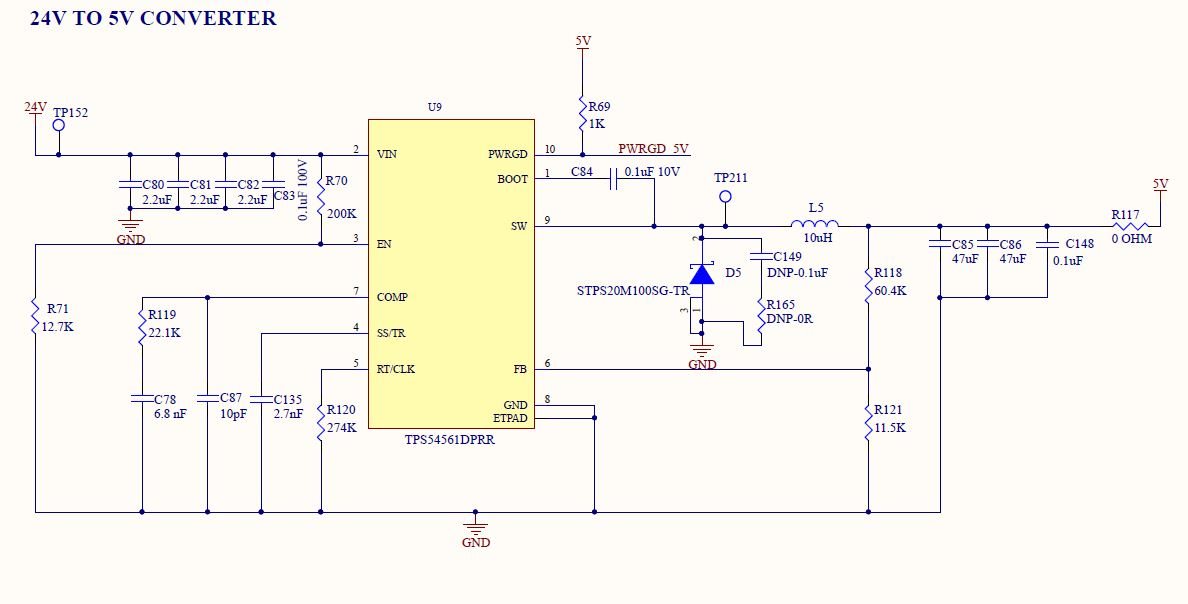
TPS54561: TPS54561 issues

Part Number: TPS54561

We have used TPS54561DPRR in our new design & testing the power supply is in progress

When we have connected the external load(1.25 ohm rheostat) by removing R117, observed the voltage drops on 5V net

Current drawn on 5V net= ~4A

Voltage dropped to=3.13V