This thread has been locked.

If you have a related question, please click the "Ask a related question" button in the top right corner. The newly created question will be automatically linked to this question.

BQ25606: Blinking status LED

Part Number: BQ25606

Hi everyone,

I'm cureently designing a Board for charging a 18650 1S2P Battery of 5200mAh to 1 A rate, actually I power my board with a laboratory Power supply but in customer condition it will be with a 5V 2,5A .

When I Power my system (a TPS61089RNRR and the main board, for arround 3,5W of consumption) the status Led switch down and if i rise VBUS it start blinking (really faster than 1Hz) untill i rise VBUS arround 9V then status led stay ON. 

I've shorted D+ D- cause in this case it will not be used in USB application. 

I Have solved this situation by setting my Ichg to 500mA but if i start to use the function of my board (like bluetooth comunication) the charger stop (status of) and never restart (after stopping the BT communication)

Do you have some suggestion? 

Thanks in advance

  • Please see my comments in the text:

    Hi everyone,

    I'm cureently designing a Board for charging a 18650 1S2P Battery of 5200mAh to 1 A rate, actually I power my board with a laboratory Power supply but in customer condition it will be with a 5V 2,5A .

    A: What is the resistance at ICHG pin and ILIM pin? With D+/D- short, the charger recognizes the USB charge port as DCP port and set the input current limit as 2.4A regardless of ILIM resistance.  

    When I Power my system (a TPS61089RNRR and the main board, for arround 3,5W of consumption) the status Led switch down and if i rise VBUS it start blinking (really faster than 1Hz) untill i rise VBUS arround 9V then status led stay ON. 

    A: Are you saying when you power up charger, LED is blinking until VBUS=9V?

    I've shorted D+ D- cause in this case it will not be used in USB application. 

    A: If you want ILIM setting effective, you may float D+/D-.

    I Have solved this situation by setting my Ichg to 500mA but if i start to use the function of my board (like bluetooth comunication) the charger stop (status of) and never restart (after stopping the BT communication)

    A: Where do you connect your load at? at BAT pin or SYS pin? How did you observe charge stop?

    Do you have some suggestion? 

    Thanks in advance

  • Hi,

    Thank for your replies!

    I just want to note that, In this case i will use a jack power plug of 5V 2,5A, but we have planned to change the connector /cable by using a classic USB charger.  So in this case i've put 0Ohm between D+/D-. The value of Ilim is  here in the future when the USB connection will be used. 

    What is the resistance at ICHG pin and ILIM pin? With D+/D- short, the charger recognize the USB charge port as DCP port and set the input current limit as 2.4A regardless of ILIM resistance.  

    A: RIchd = 715 Ohms switched to 1,5K ; RIlim = 1K

    Are you saying when you power up charger, LED is blinking until VBUS=9V?

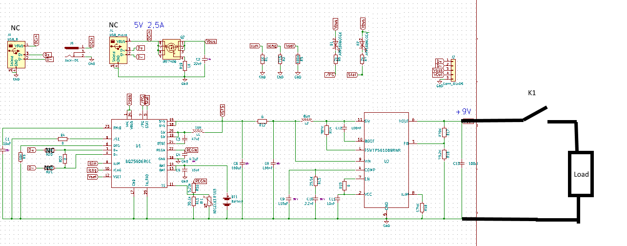
    Chronologicaly: - System (Buck boost TPS61089RNRR + main board) is Powered OFF. The BQ charger is powered by the power supply (5V, 2.5A)

    --> Status LED is ON

    - I switch K1

    --> Status Start blinking fast and discontinuously.

    - I rise my voltage to 9V,

    --> Status go back to ON continiously.

    Where do you connect your load at? at BAT pin or SYS pin? How did you observe charge stop?

    As you can see in the picture it is connected to SYS pin. Status LED is OFF and my Batt voltage stop rising, and with the multimeter my tension is a little bit noisy

     

    What are the conditions to go in Sleep mode? 

    Regards

  • With D+/D- short, the input current limit is 2.4A. With RICHG=1.5k, charge current is 450mA.
    What kind of load hooked on your Boost output? What is Boost voltage when you switched K1? What is your Boost regulated voltage? Can you turn on K1 switch after Boost is in regulation? Looks like Boost overloads the charger? For your 5V/2.5A power supply, do you have constant current limit?

    When Boost takes more current than charger can provide, charge current will be reduced and stop charging and charge current could be negative and the charge goes into supplement mode.
  • Hi,
    Just wanted to say that all my problems have disapeared by rising all the coper surfaces and reducing the distancies between Batterie charger and Load.
    It was just a question of copper!

    Thx for the support!