This thread has been locked.

If you have a related question, please click the "Ask a related question" button in the top right corner. The newly created question will be automatically linked to this question.

BQ24195L: Repeated interrupt

Part Number: BQ24195L
Other Parts Discussed in Thread: BQ24190

Hi.

Regardless of INT_MASK setting, when VBUS is connected and my battery is finished charging, I receive clean, repeated interrupts at about 20 Hz.

The fault register is clear and the status register reports 0b10110100, which does not seem bad to me. 

Disconnecting the VBUS (aka, the charger) generates a single interrupt with no faults and the status register reports 0b10000000, which again makes sense.

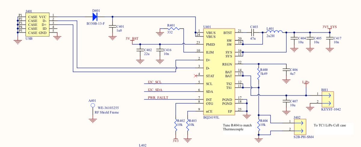
For our design we have shorted D+ and D- together.

Does any of this ring a bell? Obviously having the interrupt service routine hammered like this is not good.

  • Hi Steven,

    Can you tell more about your setup? What do you have connected to the BAT, SYS, and BUS pins?

    Also, could you include an oscilloscope capture of the waveform you are seeing?

    Thanks,
    John
  • Thanks for the response. Took a little while for me to get back to this issue.

    As I think I mentioned, the registers are all pretty much default settings; doesn't matter what the interrupt mask is set to. When I unplug the charger (VBUS), one interrupt happens and the status is as you might expect. Wait for a bit and then plug back in, another interrupt and I see it's in fast charging mode. Once the battery is charged, then I get the repeated interrupts... they seem to slow down after a while to once a second or so, but at first they are pretty frequent. 

    The schematic is attached, with the main difference being that D+ and D- are shorted together. LiPo is a 3v7 cell.

    The scope output is set up so that we can see the repeated interrupts. They are all clean, square, about 250 us wide.

  • Hi Steven,

    In section 9.3.4.3 of the bq24190 datasheet (page 22) the operation of the INT pin is discussed. Several events cause this 256 us pulse to occur, one of them being a completed charge. From this section, it sounds like an expected behavior. Is this a concern to your overall system design?

    Thanks,
    John
  • Hi John,

    Thanks for the pointer to the section. Yes, I have read it several times and indeed I see the change from Fast Charging to Charge Completed interrupt. The problem is that I get multiple interrupts thereafter with no change to the faults or status register. By multiple I mean 1000s.

    I expect one interrupt for a status change, not many, so this is a problem for the our system or any system. For example, I did a demo this afternoon with the hardware that started on battery power. Then, showing the charging was working, I plugged the unit in and after a while the system just locked up. So, kind of a problem would you not say :-)

    Is there anything else I can send to help debug this? E.g., voltage measurements at select pins? Maybe something is dipping that shouldn't can fooling the BQ?

    thanks,

    steven
  • Oh, I should have mentioned that the scope capture I sent shows this clearly with many, many interrupts happening after a change from fast charging to charge complete.
  • Hi Steven,

    Can you send me a scope shot of the BAT pin as well as the INT pin over a 50ms/DIV scale?

    Also, what are your battery recharge threshold and charge voltage settings? (REG04)

    Thanks,
    John