This thread has been locked.

If you have a related question, please click the "Ask a related question" button in the top right corner. The newly created question will be automatically linked to this question.

TPS92611-Q1: Purpose of D1 Diode

Part Number: TPS92611-Q1

Dear, Sir.

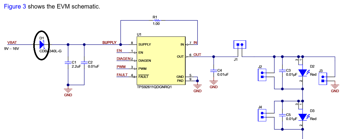
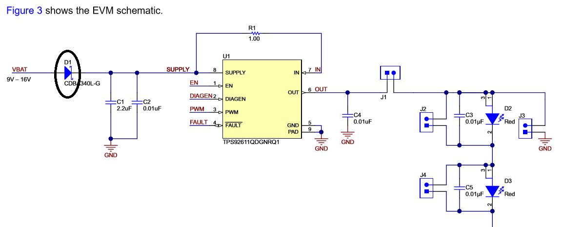
Regarding EVM schematic, D1 is mounted it on.

We can see the diode on the reference schematic on datasheet.

I wonder what is the purpose of D1 Diode?

Is it for reverse battery protection?

Don't need mount if such protection was not needed?

Please give your advice.

Best Regards,

H. Sakai

  • Hi Hideyuki,

    Yes you are right. This diode is for reverse battery protection.

    Best regards,
    Shirley He
  • Dear, Shirley-san. 

    Thank you so much for your valuable advice. 

    I have explained to the customer about Reverse battery protection by D1 diode. 

    They must put such diode for reverse battery protection. 

    The LED on output is just 1 series & 1 parallel. The series resistor will be inserted in

    series with LED considering the power dissipation(heating) division between 

    TPS92611-Q1 & LED. 

    In addition, the SUPPLY voltage will be sightly down due to cold-cranking. 

    They don't expect the normal(proper) current regulation during such phase. 

    Sorry to ask you about additional different topics, Please give your advice about

    following questions. 

    1. Vpor_rising = max. 4V. What kind of behavior will be observed on TPS92611-Q1

        at SUPPLY voltage range 4.0V to 4.5V? 

        Will TPS92611-Q1 continue the operation without normal(proper) current regulation? 

    2. If SUPPLY voltage is higher enough than 4.5V, but could not maintain enough Vdropout. 

        Will PS92611-Q1 continue the operation without normal(proper) current regulation? 

    Best Regards, 

    H. Sakai

  • Hi Sakai-san,

    As long as the supply voltage is higher than 4V, all blocks in the device can work normally. But it does not mean the output current can be regulated as the setting current. Whether the output current is regulated depends on the dropout voltage. If the supply voltage is too low to keep the device work in constant current region, of course the current cannot reach the setting value, just as all linear devices do.

    Best Regards,