Dear TI,
I have questions about the Super CAP Charger IC.
Under certain conditions, the Super CAP Charger IC generates noise.
Here, the specific condition is that when the input current is low (about 1A or less) when the Super CAP is in the fully discharged state,
Super CAP Charger IC is repeatedly turned on / off, and noise is generated.
(For reference, our product current consumption is about 350mA, and the Super CAP Charger IC Current Limit is 1A.)
Super CAP Charger IC is repeatedly turned on / off, and noise is generated.
(For reference, our product current consumption is about 350mA, and the Super CAP Charger IC Current Limit is 1A.)
It was also measured that the noise was generated intermittently even if the input current was higher than 1A.
It was reproduced frequently at 2A, and rarely occurred at 3A, but occasionally it occurred.
It was reproduced frequently at 2A, and rarely occurred at 3A, but occasionally it occurred.
Therefore, when the C_dVdT value was changed, it was measured that no noise occurred when the On / Off repetition period was below the supposed frequency.
① If the input current is insufficient, is it correct operation to operate as above?
=> It is judged that the noise of the Super CAP Charger IC is repeatedly turned on and off repeatedly, We ask whether repeating On / Off is normal operation
② Finally, we will inquire about the occurrence condition of Figure 66 Graph on datasheet and the noise caused by it.
On the datasheet, Auto Retry and Recovery is described as Overload Condition, It is inquired whether it is repeating 3 times arbitrarily, whether it is condition that On / Off is repeated continuously like Graph.
On the datasheet, Auto Retry and Recovery is described as Overload Condition, It is inquired whether it is repeating 3 times arbitrarily, whether it is condition that On / Off is repeated continuously like Graph.
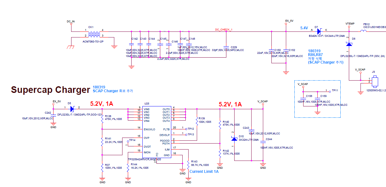
We will also send you an implementation schematic.



