This thread has been locked.

If you have a related question, please click the "Ask a related question" button in the top right corner. The newly created question will be automatically linked to this question.

BQ4050: BQ4050 SMBus no ACK

Part Number: BQ4050
Other Parts Discussed in Thread: BQSTUDIO

Dear TI engineer:

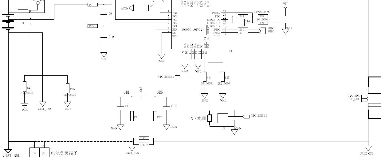
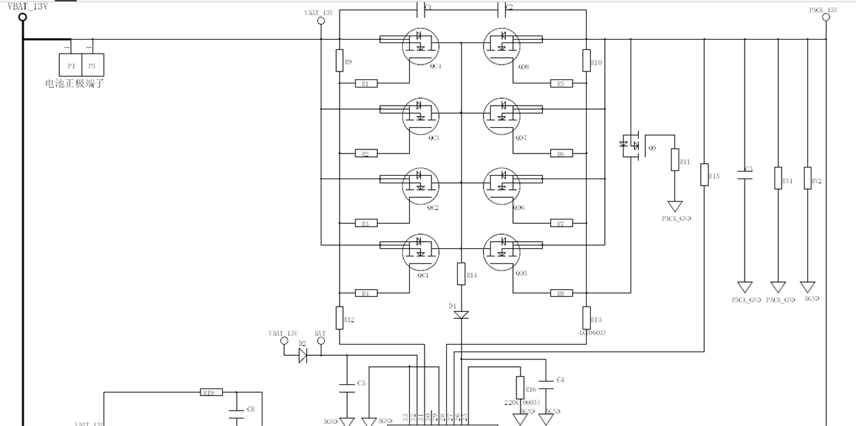
I used BQ4050 for 3 cell battery gas gauge, but when debug the BQ4050 can't communicate with MCU by SMbus, the SMBD not ACK, can you help to check the schematic?

And how to check the BQ4050 is work normal? Dose there are some pin voltage level to sign BQ4050 is normal or other condition? Thanks!

The SMBus waveform and Sch as below: