This thread has been locked.

If you have a related question, please click the "Ask a related question" button in the top right corner. The newly created question will be automatically linked to this question.

BQ25120: Using VSYS to Power our MCU?

Part Number: BQ25120

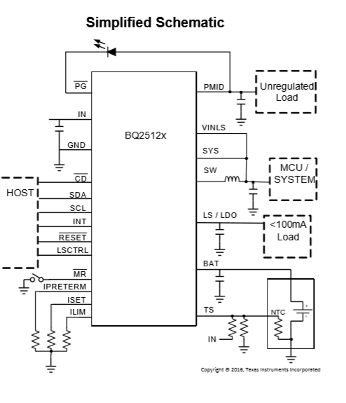
I've been reading around and it says on the datasheet for the BQ25120A that the VSYS should be used to power the MCU/SYSTEM?  But then it also says that its only for debugging and should not be used in the final system, which doesn't make sense to me?  Why would it say in the schematic to use it for the MCU if it isn't capable of being used in the final design?

Our plan was to use the regulated 1.8V to power our MCU/BLE chip which requires 1.1-3.3V's but has a low power setting where a steady 1.8v is a possible supply.  When we plug in the usb cable to the EVA board as well as a BAT voltage the VSYS reads 1.8V, but as soon as we remove the usb cable the voltage dies out.  Is the reasoning that the VSYS is actually not used to power the MCU and that once the usb cable charge is removed that VSYS will not supply 1.8V since the IC will not be powered?

Would it be possible to use the LS/LDO output (if it is an output?) as the supply voltage for our MCU/BLE chip? 

  • Anthony,

    It is only the EN_SYS_OUT bit should not be used to disable the DC-DC. The internal circuitry of the BQ25120 is powered through VSYS and it should be left ON. 

    Now on the voltage dying out, can you provide the scope captures of VIN, VBAT, VPMID and VSYS? the VSYS will be ON as long as you have a valid battery (VBAT > VBATUVLO) or valid VIN, you don't write the Ship Mode enable bit or disable the VSYS unintentionally. 

    regards,

    gautham