This thread has been locked.

If you have a related question, please click the "Ask a related question" button in the top right corner. The newly created question will be automatically linked to this question.

BQ24616 - DPM IS NOT WORKING

Part Number: BQ24616
Other Parts Discussed in Thread: BQ2416

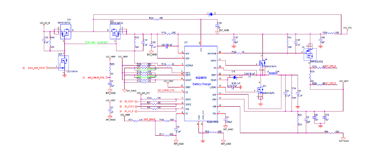
We are using the battery charger BQ2416 in our board for charging the Li ion battery. Attached is the schematics. And in this schematcis the ACSET is limitted to 3A. I tried to validate DPM , I have used Load which consumes about 2.5A from the supply. And as per design the Charging current is set to 1.5A.

My adapter is capable of sourcing 6A. And when I switched on DPM is not working Actually ie., Already the device is consuming 2.5A and now when i connect battery, As per DPM , it should take charge with limitted current know? But here it is charging with full Charge current ie., 1.5A. And the current consumption is 3.5A.

Can anybody provide your suggestion about this?

  • Hi Preethi,

    Can you please send a scope shot showing Iin, Isys, and Ibat, similar to Figure 7 in the datasheet?

    Your Rac value of 5 mΩ (lower than the default 10 mΩ) gives lower Idpm regulation accuracy, which may be a factor here.

    Best Regards,

    Angelo Zhang

    Applications Engineer | Battery Charging Products