This thread has been locked.

If you have a related question, please click the "Ask a related question" button in the top right corner. The newly created question will be automatically linked to this question.

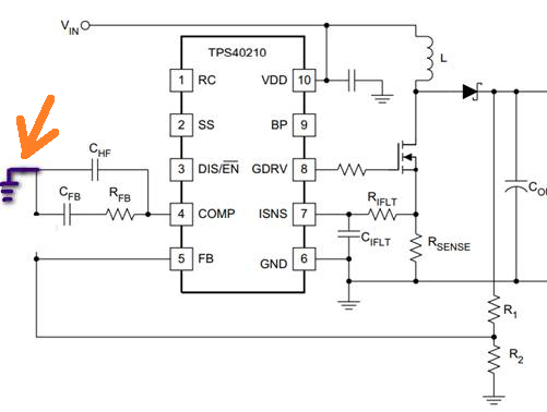
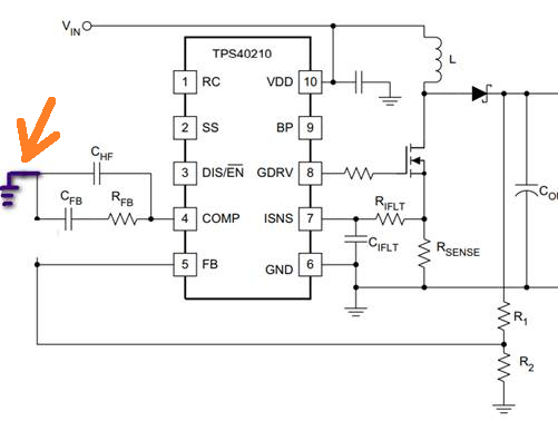
TPS40210: Question on COMP pin connection ?

Part Number: TPS40210


Hi 

Can we connect the COMP pin in this way? Any Impact? thanks!