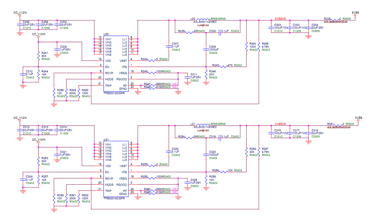
Sir, we have used TPS53319 to create 5V and 3.3V power.Now our problem is that TPS53319 can't start up at all PCBA boards. The“EN”,"VREG" have rised, but the output voltage is only 0.6V(3.3V and 5V circuit).please help to analysize.
This thread has been locked.
If you have a related question, please click the "Ask a related question" button in the top right corner. The newly created question will be automatically linked to this question.
Sir, we have used TPS53319 to create 5V and 3.3V power.Now our problem is that TPS53319 can't start up at all PCBA boards. The“EN”,"VREG" have rised, but the output voltage is only 0.6V(3.3V and 5V circuit).please help to analysize.
User, the first obvious thing is your VREG / PGOOD connection. The capacitor should be directly from VREG to GND and the 100 k pull upshould be fro VREG to PGOOD. You have the pull up between VREG and the capacitor. Let me know if fixing that solves your issue,