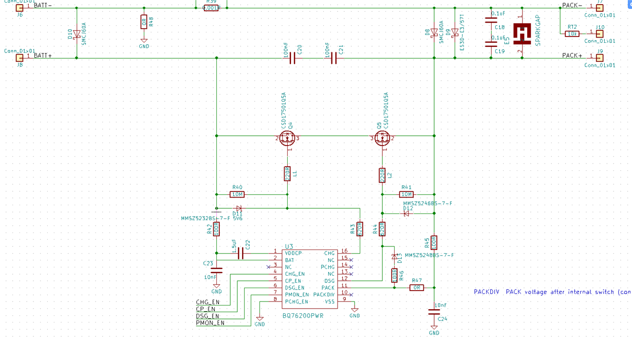
I design my gauge board refering to document tidrqy7.
In my design, I dIdn't use the precharge function, and I only use Q1 and Q5 to control discharging and charging.
When I apply a load to PACK+ and PACK-, the out voltage of PACK+ of PACK- drops down to 9V, while the the voltage is 20V before I apply the road.
The waveform of Vg of Q1 and Q5 is showed as follows.
When I removed Q1 and Q5,Vgs of Q1 and Q5 are all 10V.
I can't find the reason of the drop of voltage and the reason of the waveform of Vg.
Could you find out the reason causing the problems?




