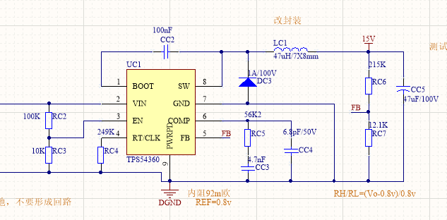
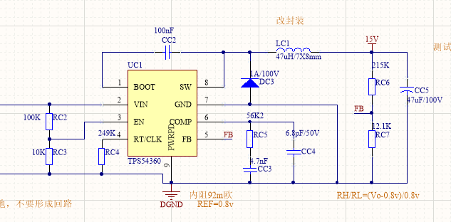
My problem is that if the 15V output is unloaded, 15V is stable. If the 15V output has a 50mA load, the voltage is pulled to about 3V.Why?
This thread has been locked.
If you have a related question, please click the "Ask a related question" button in the top right corner. The newly created question will be automatically linked to this question.
My problem is that if the 15V output is unloaded, 15V is stable. If the 15V output has a 50mA load, the voltage is pulled to about 3V.Why?
Kailin,
1. Is the switch node stable? It should be a constant rectangular wave.
2. Did you follow the layout guidelines in the EVM and datasheet? Please share the layout.
3. Is the IC getting very hot?
-Sam
Kailin,
You will need to redo your layout on your PCB. Follow the layout guidelines on the datasheet. You can also look at the EVM for general layout.
-Sam