This thread has been locked.

If you have a related question, please click the "Ask a related question" button in the top right corner. The newly created question will be automatically linked to this question.

BQ25890: BQ25890 transient to Hiz Mode abnormally

Part Number: BQ25890

Hi teams

This is Gabriel Xu from South China OEM team. Nice to meet you.

An issue came up when my customer used BQ25890 in a new design.

The charger keep changing its operation mode from Hiz mode to Buck mode again and again.

In the meantime,  the Vbus voltage is higher than Vbat+50mV and it shouldn't transient to Hiz mode i suppose.

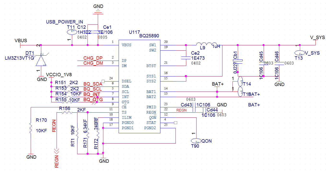
Below are the waveform and schematic. I have checked the fault register, no fault have reported. Thanks in advance.

  • Hi Gabriel,

    Please check how the charger operates following the design parameters on the datasheet - remove the bulk cap Cb1 and change the Cd44 to 4.7uF /10V. Please also check the operation with higher input voltage, such as 9V.
  • Hi Eric

    Thanks for your reply.

    I have changed all these caps but the issue still exists.

    After onsite support and check theirwaveform, i found my understanding of this phenomenon is not right.

    I measured the flat line section of SW waveform, the voltage level is much higher than Vbat but lower than Vbus.

    I suspect what I am seeing is 100% duty cycle operation rather than Hiz-mode.

    I want to double check with you could BQ25890 operation in 100% duty cycle before the boot cap voltage drop to boot cap UVLO threshold?

    This phenomenon only happened when VBUS is low (we set the VINDPM to 4.5V and the VBUS drop to 4.5V during charging) but higher than Vbat+80mV. When the battery voltage is high, the buck converter needs to make VSYS close to 4.35V to provide enough voltage for charging.

    As D=Vout/Eff*Vin, with up to 1A current flow through high side FET, the duty cycle possibly reach 100%.

    After boot cap UVLO is triggered, it needs couple refresh cycle to increase the bootcap voltage to exist UVLO statues.

  • Hi,

    If you increase the VBUS voltage, does the behavior change? The charger is basically a step-down DC-DC (buck) converter. It requires the input voltage to be higher than the output voltage with some headroom for normal operations. Please refer to the paper below for the details. Users should avoid maximum duty ratio operations in their designs.

    Extract maximum power from the supply when charging a battery
    www.ti.com/.../slyt569.pdf

    Thanks,
    Ning.
    Please click "This Resolved my issue" button if this post answer your question.