Dear TI Expert,
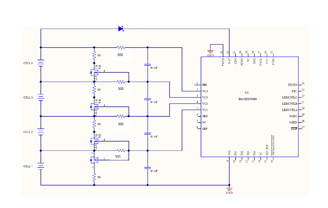
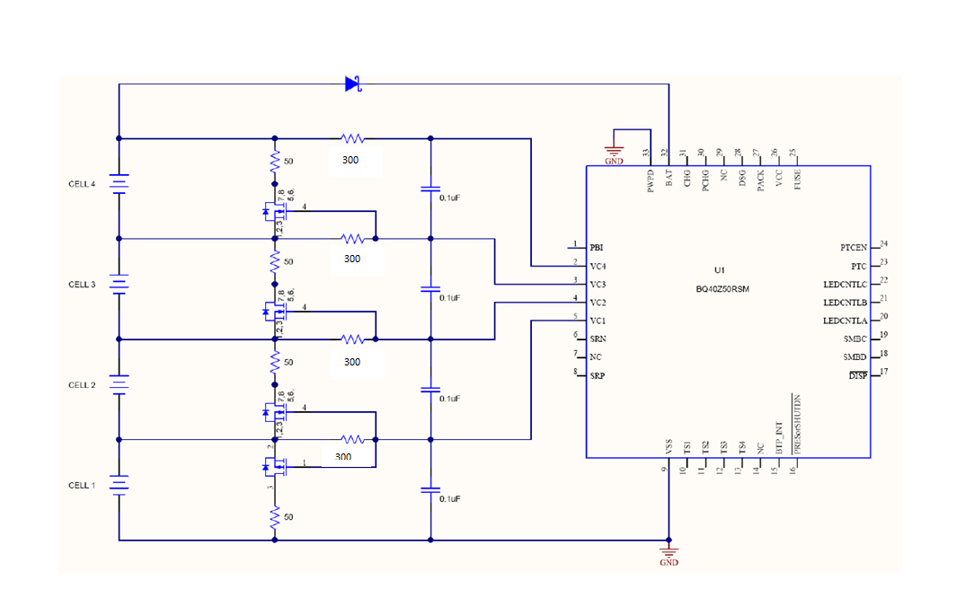
Refer to SLUA420A, figure 1. it is not clear what the gate of external FET for cell 1 connects to. Would it connect to VSS of the Q40z50? If that's the case, VSS of the IC would not be at the most negative voltage of the cell chain, which as I understand it would be undesirable, correct? Please refer to attached diagram.
Thanks,
Roberto
