This thread has been locked.

If you have a related question, please click the "Ask a related question" button in the top right corner. The newly created question will be automatically linked to this question.

LMR23630: Audiable noise heard on inductor when using LMR23630 as inverting buck!

Part Number: LMR23630

HI 

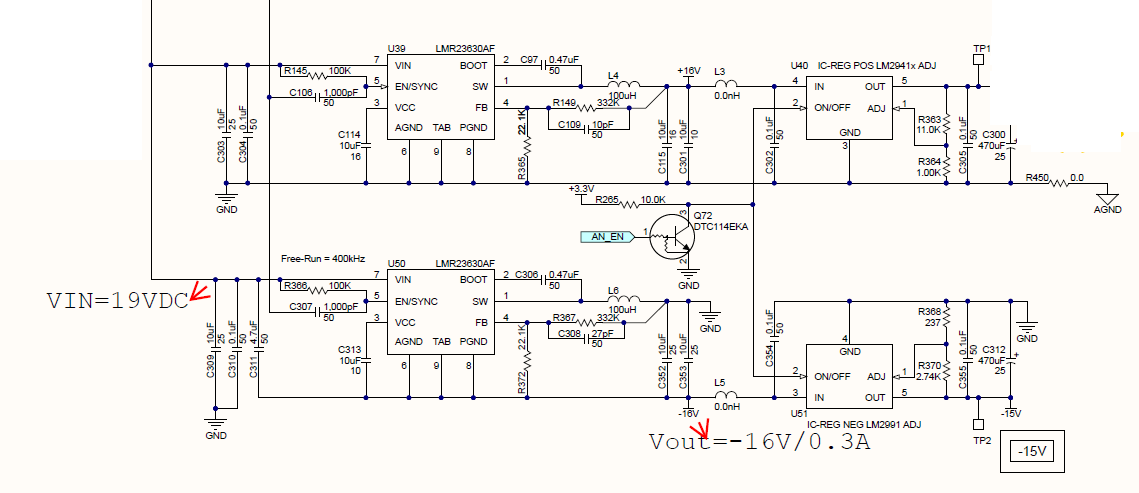
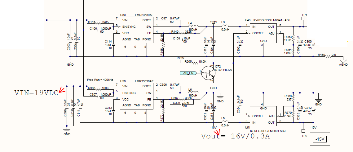
We are using LMR23630  as an inverting buck to generate a negative voltage schematics as below. When L6 use 100uH audiable noise heard from inductor L6. If change the L6 to 33uH the auiable noise disappear. 

We would like to keep using 100uH for L6, how do i modify the external component to avoid the audiable noise? thanks!