This thread has been locked.

If you have a related question, please click the "Ask a related question" button in the top right corner. The newly created question will be automatically linked to this question.

LMG1205: LMG1205 with MOSFET.

Part Number: LMG1205
Other Parts Discussed in Thread: LMG1210

Hello,

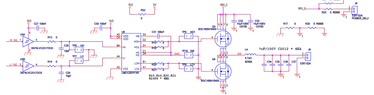
I hope to operate an half-bridge MOSFET with LMG1205 @7Mhz. Is that possible to apply to MOSFET? I'm using BSC160N15NS5. 

 and I already make own test board below. (I changed C30 to 2.2uF with 1uF). and I didn't put the L4 and caps. I hope to check the output signal first.

But the output signal is not stable below. It has a 7Mhz square wave but the envelope of the signal is not stable. What is the problem with this design...? Could you advise to me?

  • Hi Taekyun,

    thanks for your post, welcome to e2e!!
    LMG1205 can gate a smaller MOSFET (and GaN) above 7MHz, also consider the updated cousin - LMG1210, which can switch faster with adjustable deadtime control.
    whats your application? whats the power level?
    Is the waveform taken at SW, HO1, or LO1?

    it looks like some ground bounce is occurring which is the result of trying to get a tight drive loop.
    good thing is that ground bounce will only affect the driver not the gate. there are ways to reduce ground bounce as simple as a low pass filter on the inputs to a common mode choke between the uC and driver.

    check out fig 4 and fig5:
    epc-co.com/.../AN015 eGaN FETs for Multi-Megahertz Applications.pdf
    also check out section 8.2.2.3 from LMG1210 datasheet:
    www.ti.com/.../lmg1210.pdf

    there are some good layout tips as well, for ex:
    is VSS pin on LMG1205 located close to the source of the lowside fet with a low inductance path?

    thanks,