This thread has been locked.

If you have a related question, please click the "Ask a related question" button in the top right corner. The newly created question will be automatically linked to this question.

LMZM33602: Can't get 5V output

Part Number: LMZM33602

Hi there,

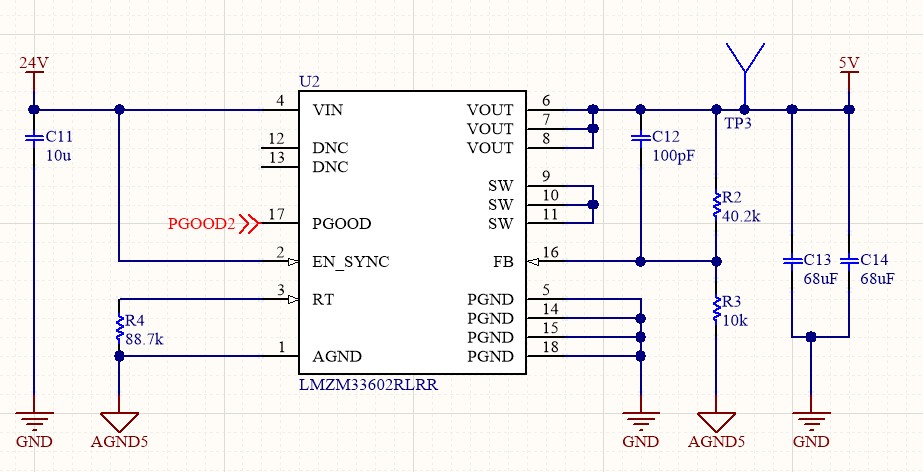
I have created a PCB using the LMZM33602 but I can't get it to output the 5V and I was hoping someone could look over my schematic/pcb do see if they notice anything odd. I am attaching both documents. Thank you! 

  • Hi Brittany,

    The schematic looks like it is following the recommended typical component values based on the datasheet Section 8.2.

    Can you confirm that the part does not startup at 5V? If it was able to startup at 5V and PG pulls HIGH but eventually shutdown then I would think it is due to thermal shutdown.

    Regarding the PCB layout, the only thing I'd recommend is to have a larger VIN copper area to help with thermal stress. I see there are multiple vias that connect VIN to the internal layers which is good. The output capacitor grounds are connected to ground through a via. 

    A few things I'd suggest testing:

    1. Probe output caps for connection to GND
    2. Make sure PIN 12 and 13 aren't somehow connected on the board ( The isolated pads on the PCB layout you have should prevent this)
    3. How well regulated is the input power supply to VIN pin? Does the input supply ever spike above the 42V maximum rating of the VIN pin?

    Regards,

    Jimmy 

  • Hi Jimmy! Thank you for the quick reply! So I am powering 24V to the chip and getting pretty much no voltage out. When you say PG do you mean PGood ? Right now PGOOD is just straight attached to out micro (STM32F303RET6) is that not good?
  • Hi Brittany,

    PGOOD is an output pin to check if the output voltage is regulated to a "good" known state. Since you said that there is almost no voltage on the output pin during powerup then I can imagine that if you had PGOOD connected to a pull up resistor to DC voltage then it will be LOW as well. Thanks for the clarification on the issue.

    Can you check your board with the suggested testings I've mentioned previously?

    Regards,
    Jimmy
  • Sure I can check that. What is PG then?
  • Sorry for the confusion. When I said PG I meant PGOOD. Hope that clears things up a bit.
  • Hi Jimmy,

    So I checked that the output caps are connected to ground. The voltage we are using is a 24V voltage regulator so I can't imagine any spiking unless you think I should check that on an oscilloscope. Pins 13 and 12 are definitly not connected to anything else on the board. Any other suggestions?
  • Hi Brittany,

    If you can probe VIN,VOUT, and PGOOD this will help me get a glimpse into what you are seeing on your board.

    Regards,
    Jimmy
  • Hi Jimmy,

    I probed Vin which was 24V. Vout is basically 0votls and Pgood is also 0v. 

  • Hi Brittany,

    How many failures with this signature have you seen in your testing? Can you try taking another "fresh" LMZM33602 device and replace it on your board to check for failures? The LMZM33602 come pretested through ATE (pin continuity and structural test) before being shipped to customers. Also what are the circuits around the LMZM33602? From your schematic and PCB layout I can't find anything too out of ordinary that would cause this to happen.

    Regards,

    Jimmy 

  • Hi Jimmy,

    I was able to test a new chip and it worked. What isn't working is the chip regulating 3V3. I noticed that pin 9, 10, 11 are shorted to 3V3 but that shouldn't affect things since pins 9, 10, and 11 are outputs. I am attaching that schematic below. Maybe something is wrong with that? I apologize for the lack of explanation for the circuits around the chip, my coworker designed the chip and I am just trying to debug it. 

  • Hi Brittany,

    If I am understanding your debug results, you measured the resistance between SW(PIN 9/10/11) and 3V3(PIN6/7/8) and observed a short? This is a problem since SW comes before the internal inductor (L) and VOUT comes after the inductor. Attached below is a typical step down converter topology. 

    Similar to my comment previously, the schematic for both 5V and 3.3V looks like it follows the recommended typical values in the datasheet. Just throwing it out there, is VOUT accidentally connected to SW on your board through a solder bridge? If you remove the device off the board and ohm SW and VOUT do you still get a short? This would tell me if the internal circuit is damaged causing the device to short VOUT to SW or if the short occurs on your board which could lead to a SMT assembly problem. Also did you see the same symptoms on the 5V circuit where you weren't getting any output? Having SW shorted to VOUT would definitely cause problems for the converter to regulate anything.

    Regards,

    Jimmy 

  • Hi Brittany,

    Can I get an update on this? I'd like to confirm if the device's inductor is somehow damaged from EOS which would lead to the output voltage being low.

    Regards,
    Jimmy