Tool/software: WEBENCH® Design Tools
Hi E2E,
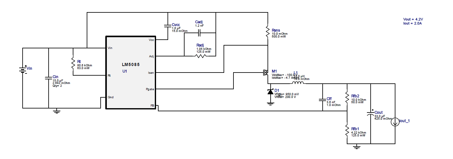
I am using LM5085 with Webench.
VIn = 6 - 75V. The goal is to make a power supply for 12, 24, 48V batteries.
Vout = 4.2V
Iout = 2A
M1 = ZXMP10A18K
D1 = SBRD10200TR
The circuit works when there is no load but with a load of 2A the LM5085 stops runnning or don't work with VIN > 20V.
Can you help to resolve this issue?










