This thread has been locked.

If you have a related question, please click the "Ask a related question" button in the top right corner. The newly created question will be automatically linked to this question.

BQ34110: bq34110 EVM connection issue

Part Number: BQ34110

Hi Team,

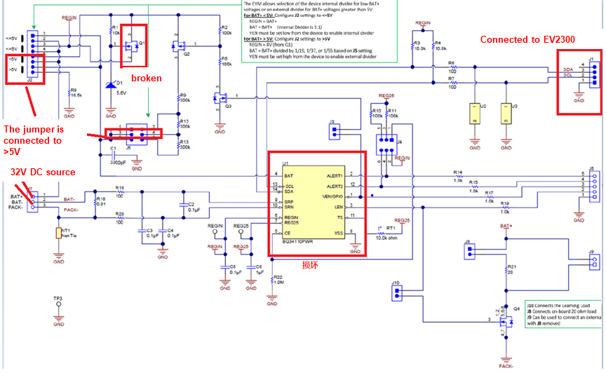
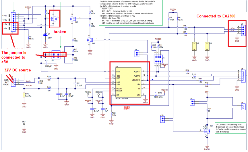
My customer is evaluating bq34110 EVM now. They found 34110 connection failure issue with bq SW when test the golden file and program. they tried to change a new 34110 device, same phenomenon was found, while the 2.5V output is normal.

Test condition: using 32V DC source to power the EVM board, and EV2300 is connected to the computer. The data read on bq SW are all wrong(most data are 1287xx). They try to plug and unplug the EV2300. The bq34110 and Q1 are all broken. Can you help check the connection of the board and analyze the reason for this issue? Thanks a lot.