This thread has been locked.

If you have a related question, please click the "Ask a related question" button in the top right corner. The newly created question will be automatically linked to this question.

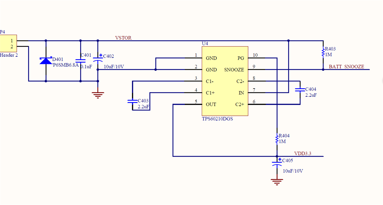
TPS60211: Abnormal Current

Part Number: TPS60211

Hi guys

When charged the regular pump  ,TPS60211 with the lithium battery ,this device costs about 20 mA  abnormal current without load from battery   .The datasheeet says  in snooze mode , typical 2 uA ~2mA output current will cost .cbviously this device does not work well.